元宇宙的近未来形态与概念应用的过渡方向研究
2022-11-11 快速评论
本报告是元宇宙概念应用系列报告的首篇,主要围绕近未来、消费侧、应用层、产品逻辑展开讨论.
核心摘要:
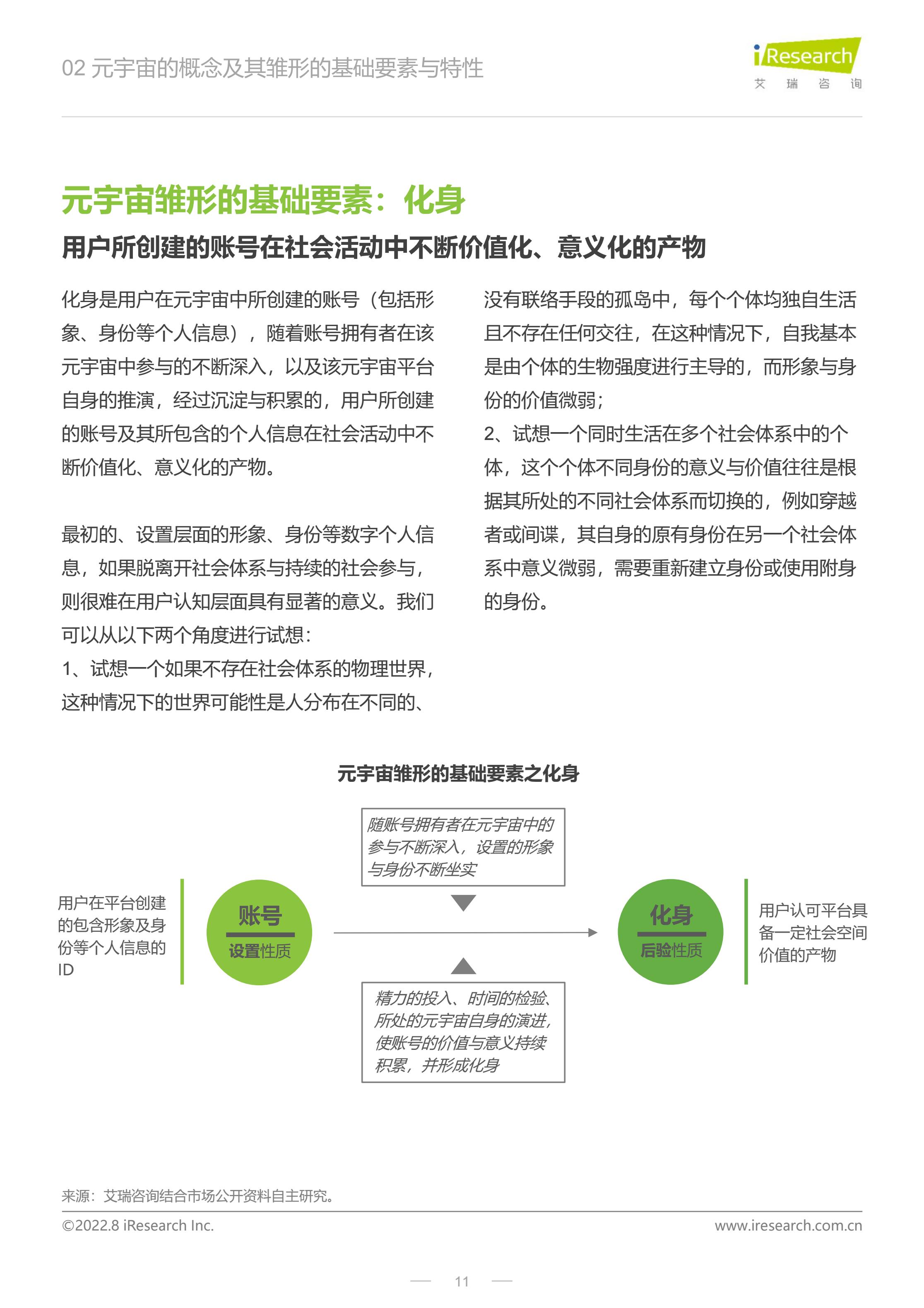
本报告是元宇宙概念应用系列报告的首篇,主要围绕近未来、消费侧、应用层、产品逻辑展开讨论,内容主要涉及4个方面:
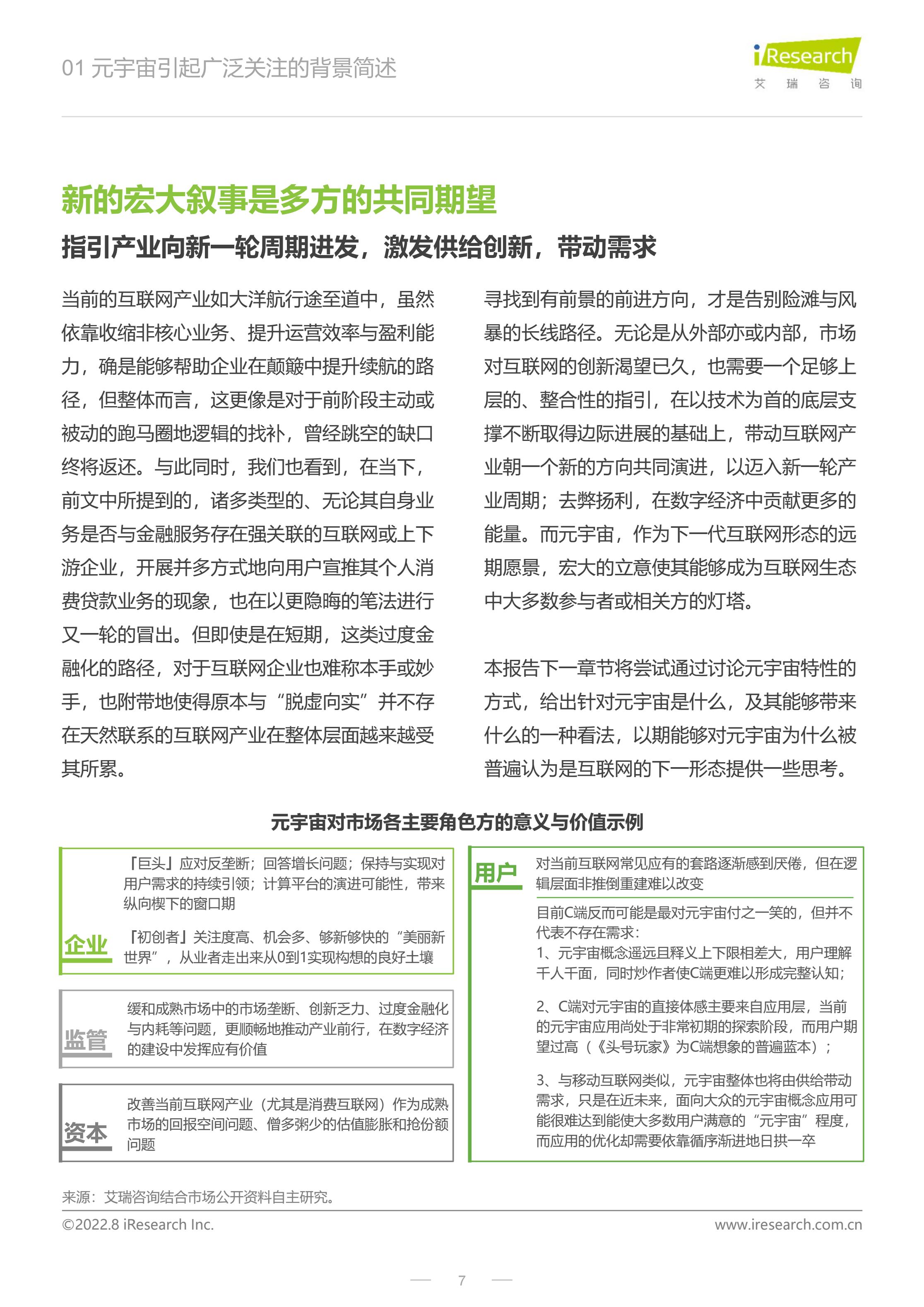
1、尝试总结元宇宙在近年引发关注的核心背景;
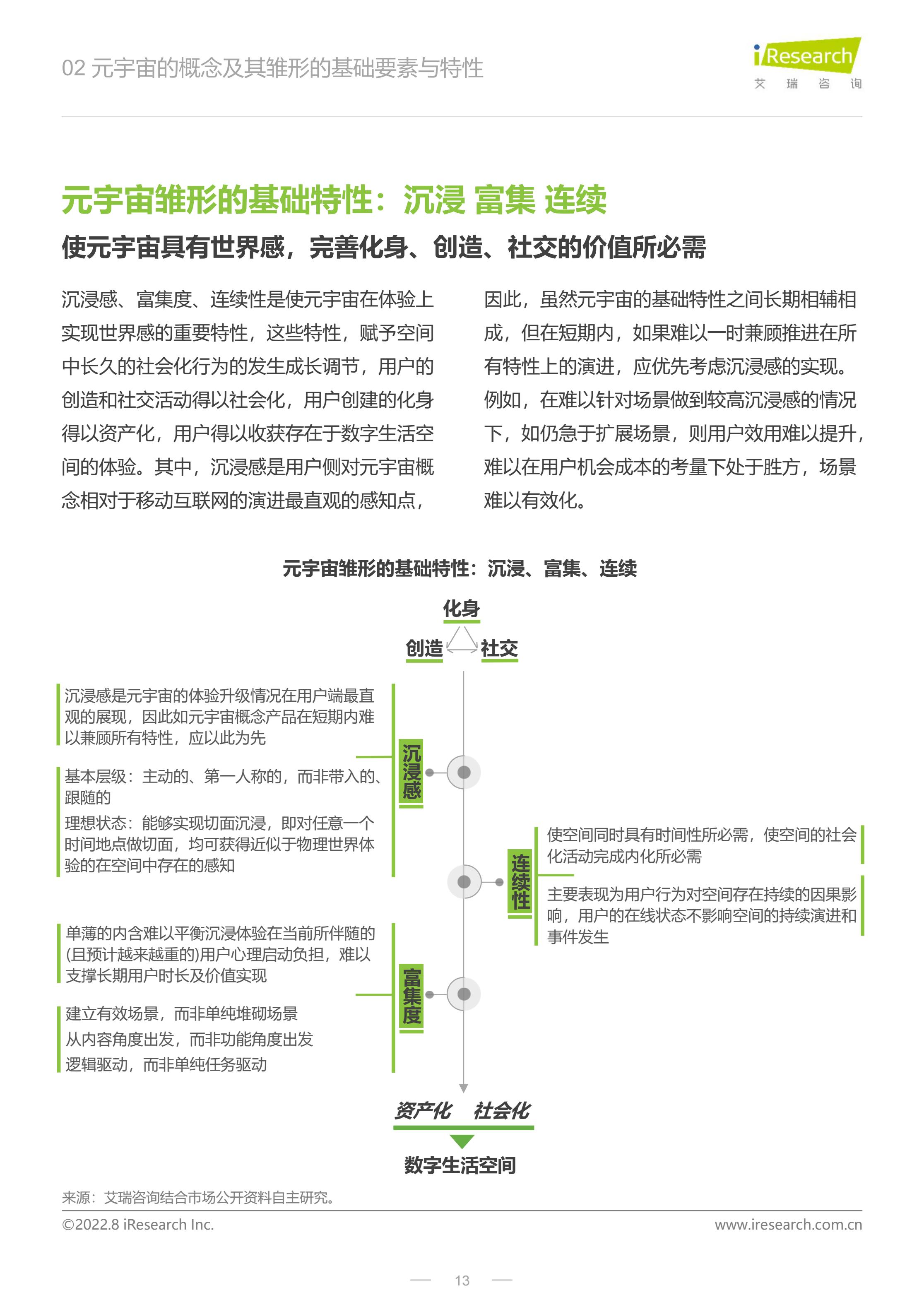
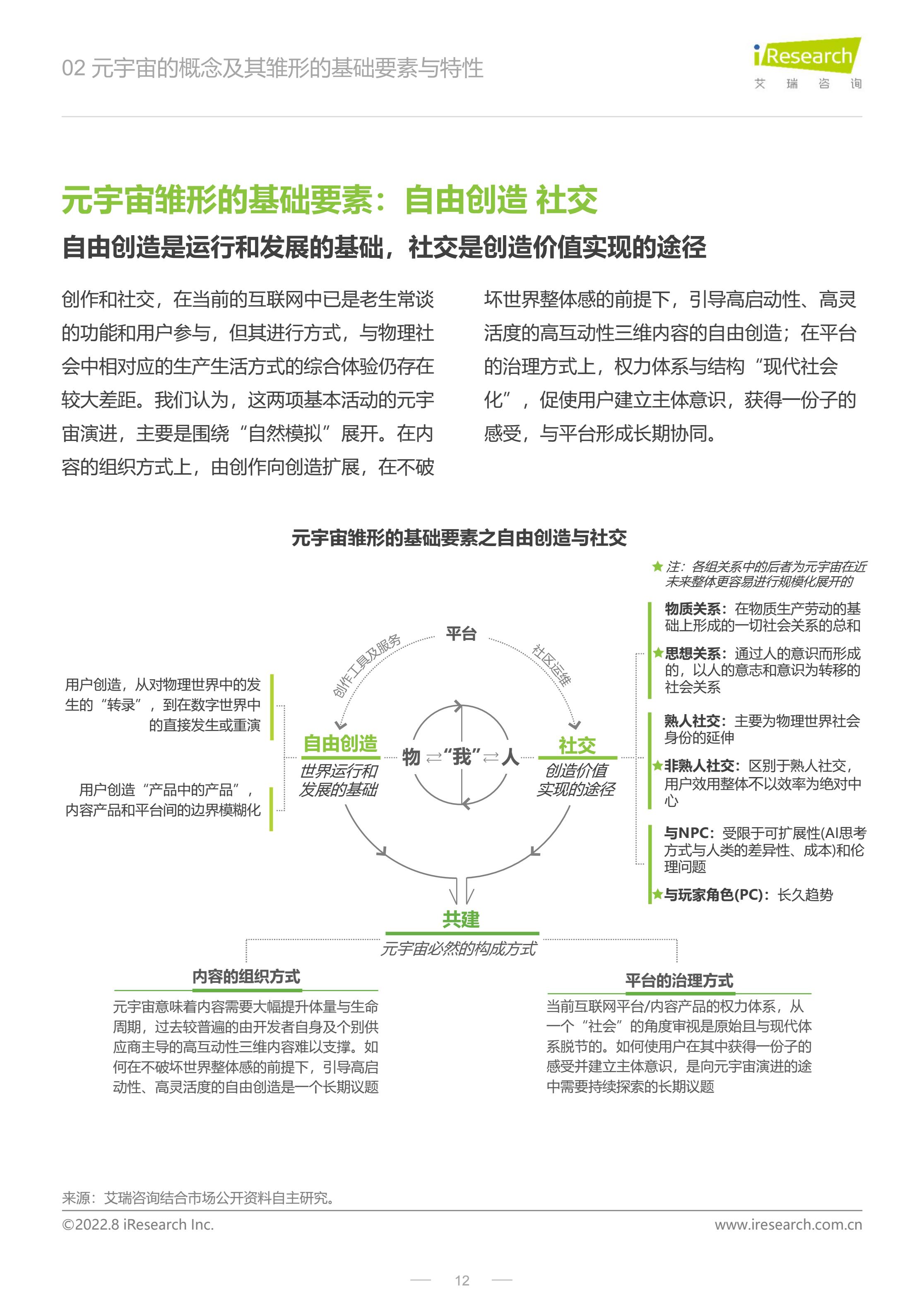
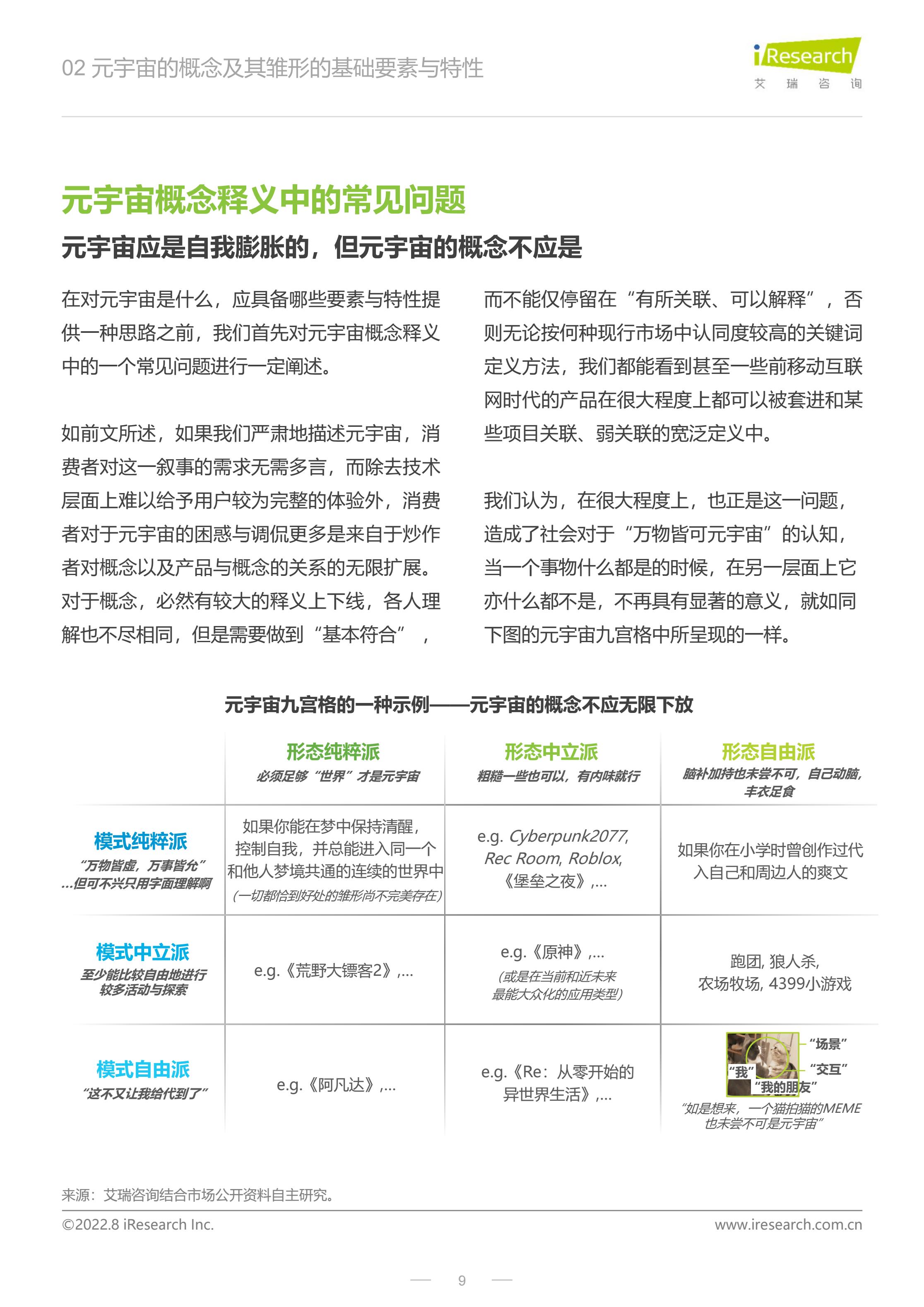
2、尝试对元宇宙的概念及其雏形的基础要素与特性给出一种描述方式;
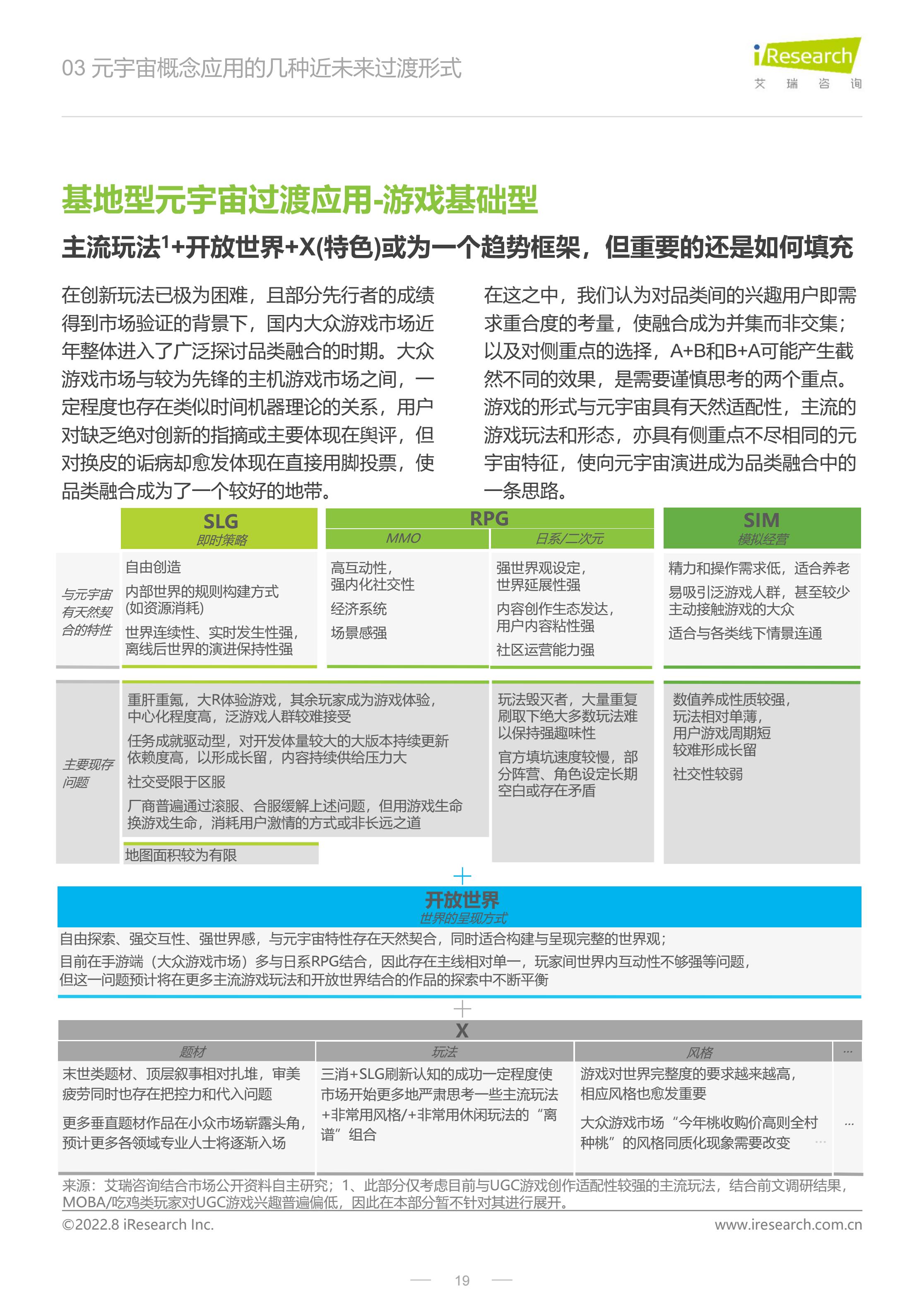
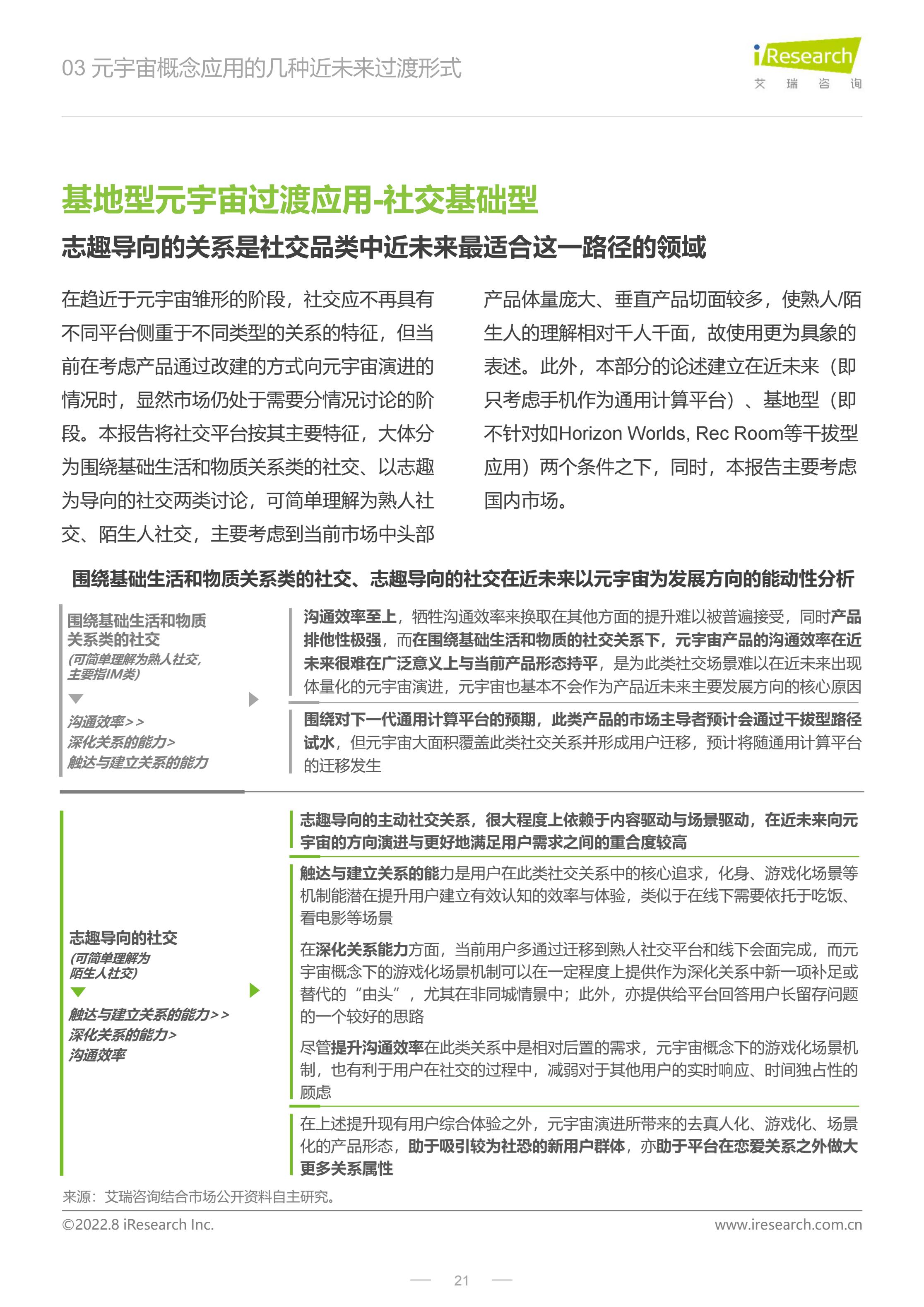
3、尝试对元宇宙概念应用的几种近未来过渡形式进行归纳与分析(尤其是在近未来具有较强的成长为相对完整且独立的元宇宙平台雏形的潜力的过渡形式),对应用向元宇宙平台演进的适配性、方向和重点提供一种思路;
4、尝试结合不同计算平台路径,简析本报告所讨论的各类型元宇宙概念应用的近远潜力,对元宇宙的中远期形态进行开放性思考。
评论点击 登录 梅花网,用您的头像和昵称秀出您的观点
0/300
- 按热度
- 按时间
