卷起来了,俄罗斯电商
作者|洋紫
编辑|李小天
来源|霞光社(ID: Globalinsights)
2022年的俄罗斯跨境电商市场,流传着这样一个卖家故事:一名负债30万的电商小白,在成熟公司举棋不定时进入俄罗斯市场,三年后不仅还清了债务,还在老家买车、买房。凭借着俄罗斯电商市场的红利,一把子实现了普通人也能逆袭的爽文故事。
红利期的时间窗口永远短暂,仅3年之后的当下,如果再看俄罗斯电商市场,这样的“暴富故事”几乎没有重现的可能性。相比前两年,进入俄罗斯市场的门槛变高了,而且已经“卷”起来了。“机遇还有,只是不好抓住了。”一位俄罗斯外贸从业者一言以蔽之。
2025年,俄罗斯仍是世界上受制裁最严重的国家。据哈佛大学肯尼迪学院的研究,自俄罗斯在乌克兰开始特别军事行动以来,世界有大约50个国家对俄罗斯实施了超过2万项制裁。
制裁的结果显而易见,自苏联时期起就轻工业基础薄弱的俄罗斯,面对大批欧美、日韩等企业集体撤出,俄罗斯商品供应链遭受系统性冲击,留下的万亿级市场缺口。
图源Unsplash
而对于中国商家来说,2025年开年以来,以制造取胜的中国商家需要在变动中寻求稳定,多元市场布局一定是其中的重要举措,在美国市场之外寻找“第二市场”又或者开发是一个“新市场”,已经成为目前大环境下卖家的共识。
两者之间的互补性,意外造就了双方电商贸易的繁荣。
2024年,中俄之间的贸易额达到创纪录的2448亿美元。如果单看电商领域,据俄罗斯电子商务企业协会数据,2023年俄罗斯电商市场销售额比2022年增长了28%,2024年,再度增长了41%,达到9万亿卢布。俄罗斯电子商务企业协会总裁索科洛夫称:各地区市场刚刚开始发展,潜力非常大,2025年电商交易量将继续增长约40%。
也因此,进入2025,俄罗斯三大电商平台ozon、yandex、wildberry都开始了在中国的招商动作。本文,我们向回看,洞见俄罗斯电商火爆的成因;也向后看,分析被重塑的贸易链中,俄罗斯外贸人抓住机遇的方法论。
真香,在俄罗斯电商买中国商品
“只有极少数俄罗斯人还相信那些对中国商品的偏见,与此同时,逾70%的人会专门去购买中国商品。”这是去年11月写在俄罗斯央捷科斯电商公司调查报告中的一句话。过去一年间,从总体来看,在平台上销售各种中国商品的卖家数量在一年内上升了16倍,而且还在继续增加。
报告也特别指出,即便是在对中国商品持有偏见的群体当中,也有高达65%的人认为近年来中国商品的质量变好了。在俄罗斯人看来,质量最好的中国商品是家电、电子产品、服装鞋履、家居用品。年龄在28岁到43岁之间的一些受访者也提到,中国汽车的质量不错。
在俄罗斯,中国产品/品牌的认可度正在逐渐提升。一定程度上,这离不开俄罗斯消费者对中国商品的需求,以及卖方供给的增加。俄罗斯跨境电商平台Ozon Global大中华区总裁黄效(Simon Huang)向霞光社表示,“我们2022年4季度进入中国,到现在已经做到了几十倍的增长。目前的活跃卖家数量现在已经每个月接近10万以上,截至今天,我们已经帮助了20万的中国商家在平台上产生了收入。””而在2022年,Ozon上的中国活跃卖家,仅有1万左右。
客观上来说,双方之间的双向奔赴可以总结为三个原因。
其一,直接的原因,或者说加速了双方供需调配的推手,是战争与制裁。
一个颇有戏谑意味的小插曲是,俄罗斯驻肯尼亚大使馆4月8日在社交媒体上,发布了一则颇具讽刺意味的推文,配文是“Tariff wars”,配图则是“俄罗斯”躺在高墙之上,看着下面的“美国”、“欧盟”和“中国”。原因在于,特朗普第二届任期就职后,公布第一批次加税名单里没有俄罗斯,特朗普也给出了原因,双方之间的贸易额太小,“犯不着加”。
但在本次贸易战中,俄罗斯虽然能独善其身,却很难像图片中一样躺平。根据4月12日美国联邦公报网站消息显示,特朗普签署了一项行政命令,依据《国家紧急状态法》延长第14024号命令宣布的紧急状态一年。这也意味着将前总统拜登推出的一系列对俄罗斯制裁措施再延长一年。
制裁的影响就是西方品牌撤出俄市场。俄乌冲突爆发后,涉及餐饮、零售、能源、科技等多个领域的品牌方们先后离开了俄罗斯。零售业包括H&M、宜家、JYSK和Mango等品牌宣布停止在俄罗斯的销售;谷歌、亚马逊、微软、Meta等互联网巨头切断了俄罗斯的传播口径,手机巨头苹果,PC巨头惠普、戴尔、联想,汽车巨头宝马、通用等都向俄罗斯停止供应。
可以说,离开的品牌涉及到了俄罗斯百姓日常生活的方方面面,供给断了,但俄罗斯人民的日子还得过。西方品牌的退出加速了替代浪潮,这也就为中国和其他国家品牌进入俄罗斯市场创造了巨大机遇。
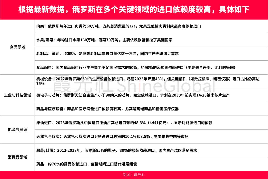
其二,中俄贸易的互补性在俄乌战之后越发明显。早在苏联时期,俄罗斯重点发展如军事工业、能源、钢铁等重工业,这种产业结构的侧倾,导致俄罗斯轻工业基础薄弱,直到现代都没有摆脱这种产业结构失衡的困境。因此,在轻工业方面,俄罗斯一直需要依靠进口来补缺。如在食品领域,俄罗斯对肉类、乳制品、水果/蔬菜的进口依赖度超50%;工业领域,高端设备、芯片、药品的进口依赖度超70%;服装、鞋履等轻工业品依赖度更高,超80%。因此,极具性价比优势的中国商品迅速在快消、电子产品、汽车等领域登场,填补了市场空缺。
其三,长期的维度看,俄罗斯的线上消费占比在持续增加。
事实上,在独联体国家中,俄罗斯拥有最先进的数字基础设施,超过90%的俄罗斯人经常使用互联网,互联网的高渗透率、移动技术的普及和社交媒体的使用为电子商务的发展创造了理想的条件。
2020年前后,新冠疫情刺激了电商的发展。据当时俄媒报道,有超过60岁的老人开始学习使用电商网站,“在政府宣布关闭超市和市场后,我只好学着用电商网站了,发现还是很方便的,网站上商品的选择也很多。”
同时,电商平台广泛的产品种类、便利性和定期折扣也激发了俄罗斯消费者的线上购物的热情。2024年,跨境电商在俄罗斯整体电商市场中的占比已达35%。
真卷,俄罗斯做电商要极致
在俄罗斯做生意,要做得很极致。
“比如,俄罗斯女性丰唇就会选择丰得很夸张;布置节日餐桌时,食物丰盛到能把桌腿压断。那电商平台来说,俄罗斯的商品卡片,都经过精心打磨,而且竞争极为激烈。”中国品牌数字化出海服务商领航数贸科技有限公司营销负责人向霞光社表示,中国卖家习惯了在那种,即便商品卡片有误、商品照片质量不佳,东西也能卖出去的市场做生意。但在俄罗斯,这一套行不通。如果你在电商平台上看到商品卡片填写质量欠佳,俄语翻译也很糟糕,那这个商品绝不可能俄罗斯卖家销售的。
如果说2022-2023年,抢占先机的企业能赚到第一桶金,那么当下竞争日趋加剧的环境,已经展示了市场的严苛。从“看得见的手”来说,2024年4月起,俄罗斯将商品免税进口门槛从1000欧元降低至200欧元,原本俄罗斯较高的跨境购物免税额度是其跨境电商火爆的原因之一,而现在这个门槛已经被抬高了。
“看不见的手”要更残酷一些。领航数贸表示,“几乎不可能以低于100万卢布的资金进入电商平台,而几年前启动一项业务只需10万至20万卢布就足够了。三年前在线平台上的广告费用占待售商品金额的10%,现在则达到不低于30%。”
卖家的总成本也因此被拉高,“现在可能占售价的40%,而几年前还不超过15%。”也就是说,轻松拾金的岁月已经过去,商家需要做好数据分析和战略规划,实时考虑动态需求、竞争情况、排名算法、平台规则和新法规等多个因素。与此同时,还需要控制好公司的财务状况,快速且正确地做出管理决策。
根据Yandex Market 和 Position研究中心基于对3000名企业家的调查结果显示,2023年,企业的收入同比增长 28%,而2024年仅增长20%。与此同时,2024年1月至9月,电商平台上新卖家的数量同比增长17%,而2023年同期的增长幅度为38%。
一切迹象都表明,在俄罗斯做电商,收入增长已经放缓了。
图源Unsplash
更大的难点则在于支付和物流两个方面。支付上说,受制裁影响,包括通过SWIFT系统的支付在内的俄罗斯银行与国际金融体系的正常交易受阻,能够直接结算的银行和通道越来越少。转账手续费居高不下,转账被冻结的风险大大增加,转账时间也变长了,手续费也更高。
此外,卢布汇率波动也较大,去年11月,受预计卢布贬值预期影响,一些卖家担心自身遭受损失以及订单数量减少,不得不减少或者暂停直接贸易。
一名俄罗斯外贸人向霞光社表示,考虑到回款的难题,自己会尝试用回款买其他商品,用周转的方式换钱回来。
物流也是大难题。
俄罗斯国内来说,地广人稀、幅员辽阔,其电商交易额的60%来自莫斯科和圣彼得堡,西部地区的物流设施也完善。其次,叶卡捷琳堡、新西伯利亚、喀山等区域性中心城市一般也有海外仓等基础建设的布局,但优先级较低。但西伯利亚等远东城市,以及村镇偏远地区的物流便利性则较低。
因此,中小跨境卖家常采取“以莫斯科为中心,辐射西部”的策略,通过莫斯科仓库覆盖周边500公里区域,确保3-5日达,而远东订单可能直接放弃或收取高额运费。
国际运输部分,在俄乌冲突爆发后的三年间,货物运输成本增长了69%。这离不开欧美对俄罗斯制裁后,全球贸易和物流供应链的重构。
不同于以往的西方路线,更多的贸易交易来源于东方。这也就意味着需要大量资金来更新原有的基础设施,导致费率的提高。比如,中国运往俄罗斯的货物供应增加,导致俄中边境出现严重拥堵,货运卡车常常在那里滞留数周等待通关;
国际贸易环节多、链条长,通常也会涉及多个国家的法律法规。领航数贸供应链负责人向霞光社举例,一批集装箱货物经欧洲转运至俄罗斯,所有必要文件都齐全,但货物抵达拉脱维亚的克莱佩达时,却因某些商品(包括苏打水)突然被纳入制裁进口清单而遭扣押。美国食品级苏打水事件就是出口报关手续复杂的典型例子。
受牵连者不只俄罗斯,而是贸易链条中的多个经济体。比如说,从亚洲运往欧洲的货物更多地选择途经印度、土耳其和阿拉伯半岛国家,但由于俄罗斯与欧洲之间的直飞航班中断,俄罗斯本土物流企业也面临诸多困难。一批从英国运往俄罗斯的货物,需要途经9个中转点。
此外,运输行业人才短缺,人力成本上涨也是拉高运价的因素。2024年1-11月,从事运输、物流、仓储和外贸活动的人员工资中位数同比增长49%,达到至近111,000卢布。仓库工人需求量同比增长28.6%,E类司机需求量增长41.8%,B、C类司机需求量分别增长41.8%。
真市场,中企在俄的长期机遇
2022年至今,俄罗斯国内的物价一路上涨。在与乌克兰冲突的前五十天中,几乎所有具有社会重要性的商品价格都在上涨:牛肉价格上涨了24%、大米价格上涨了31.7%、胡萝卜上涨 47.4%、可乐上涨了200%。那一年,俄罗斯的通货膨胀率飙升至13.75%。
2023年,俄罗斯通胀水平短暂下降到5.86%后,2024年再次上升到9.5%。到了2025年3月,俄罗斯的年通胀率继续升至10.3%,这是自2023年2月俄罗斯与乌克兰发生冲突的基数效应开始以来,俄罗斯通胀率连续第5次升至最高水平。其中服务和食品的通货膨胀情况最为严重,分别达到了12.9%和12.4%,水果和蔬菜18.9%的价格上涨更是显著推高了整体通胀率。
因此,在冲突爆发的早期阶段,俄罗斯消费者对价格更加敏感,中低价商品可以被认为是最有前景的领域。电商平台们也快速的填补了双方之间的供需关系。Ozon出台政策,将价格低于500卢布的商品运往俄罗斯的物流成本降低了50%,还将售价低于1500卢布(约合17美元)的商品的销售佣金降低了40%。
一名Yandex销售人员向霞光社表示,当前阶段最好出手的生意还是B2B外贸,“对方大量需要货,找到需求大的经销商,量就起得特别快。”
整体而言,通货膨胀虽然提升了俄罗斯消费者的价格敏感度,但刚性需求长期存在,这就是现阶段应该抓住的空间。某车企海外负责人也向霞光社表示了相同的观点:“我所在的区域是莫斯科和圣彼得堡以及喀山,索契,老百姓该干嘛干嘛,没什么受到战争太大的影响。对于整个俄罗斯来说,战争以来,市场变化很大,他们喜欢的欧美日韩等品牌相继撤离。但是市场需求还在,中国的品牌填补了很多的份额。”
在俄罗斯留学的小张告诉霞光社,俄罗斯人几乎没有储蓄的习惯,尽管在俄罗斯房价趋近于国内一线城市的情况下,当地人仍会“赚多少、花多少”。而通货膨胀的主要影响主要体现在娱乐层面,“比如一些娱乐设施现在不干了,以及节日期间去饭店吃饭或者出去游玩的比例会有下降。”
此外,随着俄乌战争的拖延,俄罗斯的战时国防工业蓬勃发展,而民用企业为了在劳动力严重短缺的时候吸引工人,也紧随其后开始上调工资。结果是,俄罗斯出乎意料地发现自己处于消费支出热潮之中。
根据俄罗斯国家统计局Rosstat的数据,俄乌战争后,俄罗斯的实际工资增长了近 14%,商品和服务消费增长了约25%;超过13%的俄罗斯人认为他们的财务状况为“良好”,这是自1999年有记录以来的最高水平。肯德基退出俄罗斯市场后,其摇身一变的继任者Rostic's ,甚至计划在2024年开设100家新店。
我们也观察了俄罗斯2019-2023年的工资中位数变化,发现呈现持续上涨的趋势。去年6月,普京宣布最低工资将与平均工资挂钩。自2025年起,最低工资将为平均工资的48%,达到2.2万卢布(约合人民币1973.23元),也就是还会再增长15%左右。 2030年的目标是实现最低工资至少为3.5万卢布(约合人民币3139.23元)/每月。
因此,从收入支出数据来看,工薪阶层的俄罗斯消费者,收入可以覆盖支出,居民储蓄率略微增长。而在世界银行2024年7月发布的按2023年国民收入排名划分的国家分类清单中,俄罗斯人均国民总收入达到14250美元,自2015年以来首次由“中等偏上收入”国家升至“高收入”国家。
与此同时,通胀的影响也很局限:俄罗斯消费者会瞅准时机购买耐用品和大宗商品,以避免商品进一步涨价。
整体来说,消费韧性仍在。Ozon Global大中华区总裁黄效(Simon Huang)表示了对俄罗斯电子商务市场2025年增长性的看好,并把目光投到俄罗斯的小城镇和农村地区。黄效表示,相比过去,小城镇居民只能在当地商店(通常是非连锁商店)购买商品。这意味着不仅商品种类不多,而且往往价格昂贵,竞争激烈。而现在,像Ozon这样的大型市场的订单取货点甚至出现在小村庄里。在过去的两年里,由于买家数量增长过快,Ozon在人口不超过1万人的小城镇的销售额增长速度是其他地区的两倍。
电商基础建设的增强,展现了更大的市场空间,让中国商家可以接触到莫斯科和圣彼得堡以外的数百万新客户。但值得注意的是,如果把时间线拉到更长的维度,多位俄罗斯外贸从业者表示了相同的观点:低价商品处于窗口期中,但长期能获得选择权,品牌商家要比铺货商家更好。
即使是现阶段,俄罗斯市场的商贸环境,也体现了向品牌商品、本土化方向的侧倾。比如在电商平台开店,可以分为跨境店和本土店两种类型。
本土店需要以俄罗斯当地的主体进行注册,如俄罗斯公司或俄罗斯人作为法人。本土店需要提前备货至俄罗斯仓库,物流时效快;回款上,还可以通过“白关”模式直接回款至国内账户,规避外汇管制风险。此外,中国卖家还另辟蹊径了“简易白关”,即货物经由俄罗斯的“关税同盟区”(白俄罗斯、哈萨克斯坦)进入俄罗斯。做跨境卖家时,这些由平台解决的问题,现在都要自己操办。一位Yandex销售经理告诉霞光社,“只有本土店才会有流量,跨境店是没有的,而且当地消费者也更信任本土店铺。”
而已经在俄罗斯市场展露头角的中国品牌,更以成熟的、精细化的品牌运营方式获得消费者投票。比如,在产品层面更贴合本地消费者需求,海尔针对俄罗斯市场特点,推出大容量冰箱和洗衣机等产品,并通过线上线下广告宣传其节能、耐寒等特点;
渠道选择也更贴合俄罗斯商贸形态。如李宁在莫斯科等城市开设了旗舰店,并通过赞助俄罗斯当地篮球赛事,借助体育营销提升品牌知名度;
营销层面,俄罗斯人偏好Telegram社群营销,小米与科技博主@TechReviewer合作的手机评测视频,即吸引了大量俄罗斯年轻消费者的关注。
变动之下,也是新的生机滋长之地。冲突三年,俄罗斯市场不缺通用性的商品,但在一些细分领域,很大的需求还未被满足,品牌还有可精耕细作的空间。对于更多中国品牌来说,无论任何市场,都必须习得一个经验:不在窗口期只做红利的旅者,而是在窗口出现时,扎根其中,成为新市场的老朋友。
注:文章为作者独立观点,不代表梅花网立场。
本文由霞光社授权梅花网,并经梅花网编辑发布。版权归原作者所有,未经授权,请勿转载,谢谢!
- 按热度
- 按时间
