从地域风味到超级品类:米粉产业的破圈路径与增长逻辑 | CBNData报告
文来源 | CBNData
从清晨街头现煮现捞的汤粉,到深夜便利店货架上的即食自热,米粉——这一贯穿国人餐桌的传统品类,正在经历一场深刻的价值重塑。它既承载着消费者对地域风味的文化认同,也满足了人们对便捷、健康与个性化体验的追求,逐渐成长为消费市场中不可忽视的超级品类。
这场变革的背后,是消费端与产业端的同频共振。一方面,年轻化、多元化的消费需求,正驱动米粉在口味、场景上不断创新,使其兼具情绪疗愈、能量补给与社交分享等多重价值;另一方面,资本与新品牌的涌入,则加速推动米粉赛道走向工业化、品牌化和差异化竞争的新阶段。
在此背景下,第一财经商业数据中心(CBNData)发布《2025米粉行业发展报告》,通过系统梳理米粉上下游产业链,聚焦核心人群与创新趋势,透过数据揭示行业市场规模与竞争格局,并展望未来发展机遇。
一碗粉的进化背后,
是味蕾与文化自信的双向奔赴
历经两千余年的发展,米粉的形态与工艺已几经迭代,但万变不离其宗——无论外在如何演变,风味始终是最终触达并打动消费者的核心要素。因此,消费者的口味偏好,也成为整个市场发展的风向标。
调研数据显示,当下的米粉江湖,以柳州螺蛳粉为代表的“酸辣鲜香”风味一骑绝尘,成为当前市场的绝对主流。从地域溯源来看,西南地区引领着米粉风味潮流——贵州酸汤的浓烈、云南过桥米线的醇厚、重庆酸辣粉的“上头”,各具特色的米粉品类推动地域风味不断破圈。这种口味偏好在核心城市也呈现出鲜明分野:魔都上海偏爱酸辣、鲜香,而山城重庆则将“重口味”贯彻到底。总体而言,清爽酸、鲜风味更符合当下年轻群体对多样化、轻负担的追求。
味觉竞争之外,产业的内功修炼也从未停歇。工艺革新、文化破圈、标准完善三股力量,共同推动米粉产业走向高端化与品质化。其中,智能温控、冻干锁鲜等技术突破,让米粉摆脱地方小吃的局限,形成规模化供应能力;“国潮联名”与“米粉出海”,则通过与历史IP、地域文化的深度绑定,让米粉实现从传统美食到文化符号的跃迁,进一步拓展国际市场;与此同时,从国家标准到行业规范的持续完善,为产业走向规范化和规模化奠定基础。
在此背景下,米粉产业生态日趋成熟,并逐渐形成预包装速食、餐饮门店和供应链服务三大核心板块,如何构建B/C两端协同的生态模式,成为新时代下企业新竞争焦点。以微念为代表的头部企业,正在探索可持续的增长路径:一方面,B2C业务通过打造超级IP占领消费者心智,建立品牌势能;另一方面,精准切入餐饮供应链环节,以子公司“兴农微念”为抓手,为全国米粉、米线、沙县小吃等特色美食门店提供后端供应链解决方案。这种前瞻性的“B2C+B2B”双轨布局,最终构建起难以复制的竞争壁垒和商业护城河,有望成为全球最大米粉销售单体,助力米粉产业迈向新高度。
“嗦粉”经济进入新时代,
米粉产业的格局演进和全链升级
伴随着米粉全产业链布局的日趋完善,这一传统品类也一步步从街头小吃迈向千亿级规模化市场,也成为社交媒体上倍受讨论的“美食顶流”之一。
2024年7月至2025年6月,围绕着米粉的大众讨论声量在主流社交媒体平台上的突破3000万。在细分品类中,螺蛳粉持续领跑全品类热度,而桂林米粉和生烫米线则成为年度增长最为迅猛的两大黑马品类,显示出多元细分的市场潜力。
随着米粉的消费场景和市场边界持续拓宽,作为米粉产业的核心板块之一,预包装速食米粉也逐渐形成了初步的市场竞争格局,且头部品牌效应日益增强。从市占表现来看,2025年上半年臭宝以11.6%的份额占据线上渠道榜首,线下则由李子柒品牌以17.7%领先。
从细分品类看,螺蛳粉在2024年7月至2025年6月期间均稳居米粉细分品类“销冠”,酸汤粉和常德牛肉粉增速迅猛,销售额同比增长均超200%,显示出巨大潜力。而在螺蛳粉细分赛道中,头部品牌格局基本稳定,微念运营品牌推动其市占率占据第一并持续提升。
线下米粉餐饮门店同样经历激烈竞争与结构调整。尽管在截至2025年7月的一年内新开门店超8万家,但净减少4611家,市场进入汰换升级阶段。少数品牌如五谷渔粉、柳螺香凭借标准化运营和供应链优势,率先实现千店规模。
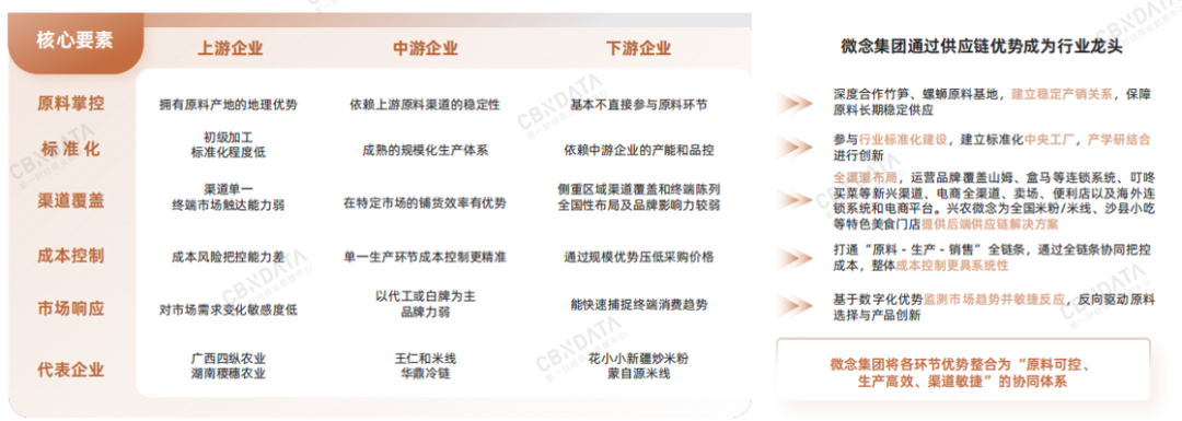
这背后是米粉企业的核心竞争力从单一环节的绝对性优势转向在完整产业链上的供应链优势整合。从这一维度上来看,在线上线下市占率第一的优势之外,微念集团还通过“原料-生产-销售”一体化运营,有效整合了产业链资源,达成成本优化与效率协同,在米粉产业全链条上确立了其行业龙头的地位。
供给侧的核心竞争力进阶也驱动了产品的创新升级,报告进一步洞察了过去一年米粉消费的新趋势。例如,在米粉的形态与配料上,新形态粉耗子、配料腌菜菌菇是近一年销量高增的新趋势;在食用方式上,超半数消费者为了口感定制化与便捷性的双重需求因此更加偏好煮食的形式,多维度的产品需求扩张持续释放产品活力。
“嗦粉”的千人千面,
解码米粉市场的核心消费人群
产业侧的品类创新与供应链升级,最终都是为了精准回应人的需求。因此,只有深刻理解“人”,才能真正把握米粉产业未来的生长动力。那么,当下米粉的消费者究竟有着怎样的偏好与诉求?
从整体来看,米粉已成为高频刚需的国民餐食。近90%的消费者每周至少食用一次米粉,其中女性和85、95后的上班族是绝对的消费主力。10元到25元是米粉的主流价格区间,其中一线和新一线城市消费者对25元以上的方便速食米粉接受度较高。驱动消费者选择米粉的TOP3动因分别是:好吃(39%)、便捷(33%)和高性价比(32%),这三大核心价值是推动米粉市场扩容的关键。
在“好吃”这一看似简单的追求下,不同人群的偏好呈现出显著分化。在风味上,酸辣味最受消费者青睐,占比高达74%。在米粉形态和口感上,代际差异尤为明显:90后是“粗圆粉”的忠实拥趸,偏爱Q弹劲道的口感;95后则更钟情于“细圆粉”,追求柔韧有弹性的体验;而00后则对“糯叽叽”的独特口感表现出强烈兴趣。在配菜选择上,豆制品是大众首选,其中腐竹、豆皮、响铃卷位列前三;性别差异也悄然存在,男性更偏爱肉类,女性则更青睐清爽的腌菜。
米粉的价值,也已超越了单纯的果腹功能,渗透到生活的全场景中。夜宵、工作加餐和居家正餐是三大核心食用场景。在工作、通勤等高压场景下,米粉是高效的“能量补给站”;而在追剧、独居等低压场景中,它又化身为提供“心理慰藉与安全感”的温暖陪伴。这种兼具功能与情感的双重价值,使其成为现代生活不可或缺的一部分。
基于口味与功能价值两大维度,米粉消费市场可被细分为五大核心群体,其中三大主力人群尤为关键:“重口辣愈系”以95后为代表,TA们偏好酸辣、重口风味,追求极致口感带来的情绪释放。食用频率高,每周≥2次,常选择创新消费品牌或明星同款;“精明尝鲜客”以85后为主,TA们注重品质和分量,乐于尝试IP联名等新奇产品,但决策时会仔细研究配料表,兼具理智与好奇;“速享智选派”则主要是一二线城市的年轻上班族,TA们强调效率与健康兼顾,对促销活动敏感,几乎每天都有食用习惯,是典型的高频刚需群体。
除了主流人群,两大高潜力细分人群也为品牌指明了新的增长方向。
“国潮怀旧党”以75后和85后为主,TA们偏好咸辣、酱香等传统口味,信赖老字号,愿意为有情怀、有颜值和具备原产地背书的产品买单,IP联名和品牌故事是打动他们的有效方式。另一类是“轻食原味家”,以80、90后为主,TA们是健康主义的践行者,关注清洁配料表和健康功能性,独特、可溯源的产地故事和健康卖点更能激发其购买意愿。五大消费人群差异化的价值主张与决策路径,也成为驱动米粉产业持续创新的核心动力。
把握“嗦粉”经济脉搏,
开拓米粉产业新机遇
通过米粉消费人群的细分画像能够清晰勾勒出需求的多样图景,展现出需求侧的巨大活力。放大到市场维度,政策支持、行业变革与文化赋能都也正驱动着千亿级市场释放出巨大增长机遇。
数据显示,全球与中国米粉市场的蓬勃态势,2024年后全球米粉市场将以3.74%年复合增长率稳步扩容。中国市场更是成为增长引擎,2025年规模超800亿元,全产业链规模已突破3000亿元。
此外,供需两侧双重助力,成为推动米粉行业发展的关键力量。一方面,国家政策从食品工业化、产业链延伸到技术创新突破,地方政策摸索出创新路径,如湖南常德实行全产业链政策扶持体系,多维度为米粉产业建设“搭台”,企业注册量也随之逐年攀升。在需求侧,超五成消费者计划提升购买频次,四成多愿提高单次消费金额,消费意愿增强也为行业增长注入强劲动力。
另一方面,行业自身规模化率低、价格带上移的现状,又为发展锚定了创新升级的明确路径。报告指出,企业需从供应链端发力,借原料集约化稳定品质成本、生产标准化保障高效安全、数字智能化降本提效,提升规模化能力;同时,紧盯消费者对口味创新与健康化的期待,推动产品品质进阶。
从更广阔的视角看,米粉早已超越食物本身,成为一种被广泛认同的地方文化符号。这份深厚的情感底蕴,将为产业发展带来源源不断的文化活力。超七成消费者认同米粉的文化名片价值,他们对于“米粉+ 文旅” 路线、节庆融合、文化新地标等推广形式有更高的期待。这股文化热潮也加速走向海外,柳州螺蛳粉出口货值自2018年以来增长超百倍,全球“嗦粉风潮”兴起。以微念为代表的企业正在通过标准合规、成立专职事业部以及全渠道销售网络建设加快其出海的步伐。
结语
纵观米粉产业的演进历程,这碗米粉不仅持续满足着千人千面的味觉期待,更在不断地拓展行业的价值边界。
一碗粉的价值新注解,不只是传统文化传承的厚度,也是产业创新的力度。米粉产业的未来发展将依托全产业链能力,持续深化供应链的品质升级,夯实全链路的数智化与标准化能力。在消费侧,企业也需精准切入米粉高潜力人群,将米粉与文化趋势的深度融合,才能在竞争日益激烈的新周期中赢得持续增长。未来,随着内需市场的持续扩容与中国品牌的全球化布局深入,米粉将继续讲述一个更长远、更广阔的中国故事。
注:文章为作者独立观点,不代表梅花网立场。
本文由CBNData投稿梅花网,并经梅花网编辑发布。版权归原作者所有,未经授权,请勿转载,谢谢!
梅花网正在火热征稿中,详情请戳https://www.meihua.info/article/3266306526462976
- 按热度
- 按时间

