品牌增长案例 | 霸王茶姬:现制茶饮品牌如何应对规模之争?
文来源|CBNData
看似饱和的新茶饮市场上仍在上演“商业进化论”。
2025年初,蜜雪冰城港股IPO引发认购热潮。招股首日便吸引5600亿港元资金(含杠杆),超募倍数接近2000倍。上市后“雪王”的高光仍在,股价一路连涨,截至3月11日,其市值已超1500亿港元,一举打破茶饮企业“上市即破发”的行业魔咒。
茶饮赛道的热潮或将持续延烧。3月6日证监会公告显示,霸王茶姬正式启动赴美上市流程。若成功登陆美股,它将成为近四年来首个赴美IPO的中国消费品牌,与蜜雪冰城、奈雪的茶等茶饮品牌共同构成茶饮资本市场的新版图。
从西南一隅的街边奶茶店,扩张至超6000家门店的现制茶饮企业,霸王茶姬的突围路径值得关注。
霸王茶姬创始人张俊杰在2024年11月的一次公开演讲中提出了他独特的产品逻辑,”霸王茶姬要用茶的逻辑做一杯水“。在他看来,奶茶的本体是一杯80亿人要喝的水,而且是每天要喝8杯的水。
这是一种对奶茶产品的颠覆性思考,张俊杰希望能够建立起一个"喝茶的共识"。
2022年,霸王茶姬还是形象模糊的"集大成者",拥有49款SKU,logo、设计到产品与营销都有其他消费品牌的影子。但在近两年,霸王茶姬以标准化实现规模化,通过聚焦品类、提升品牌力、在供应链与组织架构上优化升级,踏出了一条独特的增长路径。
如今,品牌面前是更快的扩张节奏、更高频的产品上新和变着花样的营销手段,强供应链、高坪效与品牌力指向产品、门店与营销的共同发力,更考验企业经营的硬实力。
在这个节点狂奔的霸王茶姬采用了何种与众不同的模式?茶饮品牌在存量市场上需要的硬实力是什么?第一财经数据中心(CBNData)希望通过霸王茶姬的调研案例为品牌提供一份新的商业范式。
克制的野心家打造极致标准化产品
产品创新一直是现制茶饮品牌突围的核心实力。早期茶颜悦色独创轻乳茶产品,沪上阿姨以
“五谷茶饮开创者”入局,鹿角巷则切入黑糖奶茶赛道,喜茶、奈雪的茶和乐乐茶以鲜果茶、芝士奶盖茶为主推产品。伴随着市场规模触顶,存量竞争时代到来,多数茶饮品牌进一步尝试挖掘新业态,探索更高的市场边界。
但霸王茶姬与多数奶茶品牌走向了相反的方向,在品类扩张上相对克制。张俊杰曾经在一次采访中明确强调,“霸王茶姬最终要成为一个全球性的中国茶企。那么背后跟这个目标无关的事情,做咖啡、做跨界,我就不会做。[1]”
这决定了霸王茶姬会在追求标准化的道路上狂奔。早在2021年霸王茶姬便抛弃了在产品研发上“既要又要”的思路,选择大刀阔斧精简产品线。
霸王茶姬对产品线的具体决策逻辑是这样的:一是覆盖最大范围受众,尤其是将30岁+以上人群口味考虑在内,“不能太甜”成为一大考量。二是“质价比”既不追求极致低价也不做高端奶茶,因此霸王茶姬将价格带进行了精细化的切分,从16元至38元调整至15元至20元,这一价格带能够留给加盟商更大的利润空间,且当时尚未有规模化的头部品牌涉足。三是为提高复购,口味“不能太腻”,让奶茶具备口感清爽、不甜腻、热量低的特点,并且有一定的成瘾性。基于以上因素,霸王茶姬最终的产品研发配比定为茶含量高于奶,锚定“茶味重奶味轻”的轻乳茶品类。同时因茉莉花茶茶底最受大众欢迎,选择了以此为基底的伯牙绝弦作为主推大单品。
2024年,茶饮品牌依旧以密集推新品的姿态卷入战局,但在产品上新的维度上,霸王茶姬也依然选择克制,去年全年仅进行了10次上新与3次产品升级。
霸王茶姬小程序显示,其SKU仅有24款,均以原茶作为基底,且菜单上没有任何食品与小料,SKU数量远低于大多数茶饮品牌。相比之下,喜茶常规饮品SKU有约35款,另有3款烘焙食品与15款小料。张俊杰曾经多次公开谈及大单品策略的有效性,他透露,前3-4款产品销售额占总销售额的70%[2]。霸王茶姬官方公开数据显示,2024年,伯牙绝弦销量累计已经突破6亿杯。
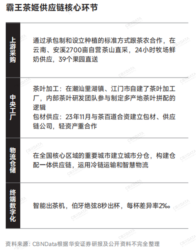
基于上述产品线基础,霸王茶姬在供应链布局上能够更为聚焦,因为一杯奶茶只需要有茶叶、奶和包材三种原料。霸王茶姬通过承包制和设立种植的标准方式跟茶农合作,上游拥有2700亩自营茶园。在中游的加工环节,霸王茶姬自建了茶叶加工厂;同时与茶百道合资建立包材、供应链公司,以轻资产重合作的模式运营。
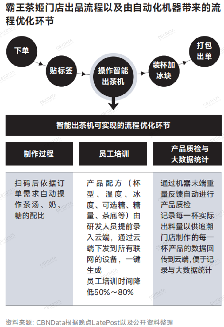
在下游,霸王茶姬通过引入自动化机器、减少人工参与度,实现了“8秒/杯,2‰差异率”的出品标准。在霸王茶姬门店的出品环节,店员只需要进行点单、操作智能出茶机以及装杯打包的操作。自动化机器帮助霸王茶姬实现了制作过程与员工培训流程的简化,也能够实时记录原料用量与产品出单数量,方便上下游链条的管理与优化。
高举高打的非典型门店扩张路径
标准化是规模化的前提,在产品线的基础打牢后,霸王茶姬近两年在门店扩张与营销活动上都更为激进。张俊杰曾表示,“奶茶赛道第一大基础是规模效应,上了规模之后才有资格上牌桌[2]”。2024年,霸王茶姬在行业存量竞争愈加激烈的一年,开出3068家门店,国内门店数量达到6337家。
在多数茶饮品牌通过下沉小店和低成本战略进行市场扩张时,霸王茶姬反其道而行之,聚焦商场、高势能的门店,走高投入、高产出的路线,门店运营逻辑也更贴近“星巴克模式”。
霸王茶姬率先在门店选址上循迹星巴克。窄门餐眼数据显示,霸王茶姬门店中商场店占比最高,达到26.18%,其中有接近八成的商场店分布在商场1层。久谦咨询数据显示,霸王茶姬门店位置与星巴克500米内相邻的门店数占比较高,以最直接的方式对标星巴克门店,以此提升品牌调性。
除了门店数量上的绝对优势,2023年霸王茶姬开始重点强调门店空间设计与概念打造,60平米以上的大面积门店属于标配,门店类型也经过了多轮迭代。有加盟商在媒体采访中谈及,霸王茶姬总部开始要求2.0门店升级3.0,加盟新店推荐以3.0和4.0为主,追求更大的面积与更加能够塑造品牌形象的门店概念[3]。
2023年6月,霸王茶姬率先在上海开出两家3.0旗舰店,主打“TEABAR茶空间”概念,采取“一店一设计”,空间功能贴近咖啡馆与酒吧。2024年10月,霸王茶姬在位于上海长宁区的业务中心一楼测试4.0门店型“超级茶仓”,面积超过200平米。
同时推出门店限定的臻萃茶系列,包含了“茶中式”与“茶拿铁”,且首次推出烘焙产品贝果系列,这一模式也更类似于星巴克臻选上海烘焙工坊。首批16家试点的4.0门店均落地上海,其中上海龙之梦店的店铺前身正是已营业十多年的星巴克门店。除常规门店,霸王茶姬也进一步创新门店模型,开出了宠物友好、无声门店等针对细分场景和人群的店型,在马来西亚则开设了全球首家设置汽车穿梭专用通道的车进车出门店。
最后,在服务体系的建设上,霸王茶姬拥有严格的加盟商筛选标准,保证公司自上而下的经营策略能够有效执行。据了解,霸王茶姬对加盟商有年龄、工作经验、闲置资本等方面要求,以此保证门店有序运营并提供高效高质量服务。同时霸王茶姬推出“1+1+9+N”的加盟模式,便于公司对加盟商与门店进行整体规划管理。
针对各个门店的运营,霸王茶姬所有门店实现数字化和自动化,形成一套IoT自动化运行系统,做到了人、货、产、钱全部在线。霸王茶姬期望最终实现排班、行政、网络规划和选址的在线化。当门店实现全链路在线,门店的加盟商或店长便无需做太多管理工作,工作内容将集中在门店消费者服务,提升门店体验。在张俊杰看来,门店的终极功能会是:产品最后一公里的交付以及用户体验中心。
有了爆款产品作为基础,开大店的高成本暂未拉低霸王茶姬的盈利水平。根据华安证券2024年5月发布的研报数据,霸王茶姬平均门店面积80平米,平均员工人数为15人,在主流茶咖门店中均属于较高水平。其单店的回收期在9个月左右,门店经营利润率为20%,在同行中排在前列[4]。2023年全年霸王茶姬足月经营的门店月均销售收入为48.3万,以均价16元计算,单门店平均每日向消费者交付超1000杯中杯轻乳茶。
锚定“健康化”与“新中式”的花式营销打法
如今,品牌化建设已然成为茶饮品牌实现长期发展的必经之路。霸王茶姬紧扣“健康化”与“新中式”两大关键词进行品牌形象塑造和产品推广,2024年也进一步加码营销层面的花样打法。
首先,霸王茶姬将“茶饮健康化”提升到战略层面,通过一系列动作向消费者侧传达产品健康心智。包括推出“产品身份证”、显示产品GI值、上线“热量计算器”、推行“营养选择”标识等,将品牌与健康标签深度绑定。也同样基于大健康策略,霸王茶姬选择了体育营销的方向,并在奥运期间大力投入。
早在2024年4月霸王茶姬便已开始布局奥运营销,签约网球选手郑钦文。奥运期间以七位世界运动员组成的“健康大使团”出征奥运开启宣发,在巴黎落地线下奥运限时快闪店,全球门店推出奥运主题包装周边等。郑钦文夺冠后,霸王茶姬也通过一系列社媒营销推高声量,比如在微博发布带郑钦文tag的转发抽奖、发布带郑钦文的奶茶口令加码奶茶免单券,借势发布9期“girlstogether”女性力量系列短片。
另一方面,从成立之初霸王茶姬便深度绑定“新中式”概念,后又将品牌使命升级为“以东方茶,会世界友”,将国家文化符号和品牌符号进一步结合。霸王茶姬也在近年持续深耕文化营销,将中式文化深度融入品牌文化。
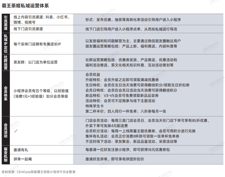
在更短期高转化的营销策略上,霸王茶姬通过私域体系运营在2024年5月份实现了注册会员数量突破1.3亿。具体来看,霸王茶姬小程序以优惠券发放为主,包含面向会员定时发放的会员权益优惠券,不定时发放的免配送券、打折券等优惠。在社群运营端,霸王茶姬通过店长IP以门店为单位进行运营,包括粉丝专属福利发放以及品牌文化相关内容科普,以此提升会员的信任度和粘性。另外,霸王茶姬还打通了私域体系的所有板块,包括小程序商城、微信公众号、企微号、社群等,以此增加私域用户触点。
结语
十多年过去,消费者手中依然是15元一杯的奶茶,但街头巷尾的奶茶小店如今成长为在万亿市场上争抢规模的上市公司,一杯奶茶背后所链接的商业版图已然从40平米的作坊扩张至全球化的产业链条。如今迈入存量时代,茶饮品牌的竞争将更紧密地围绕“效率”二字展开,这考验的是品牌在各个环节的综合决策能力,也将最终成为企业留在牌桌上的筹码。
参考资料
[1] 引自36氪四川于2023年2月发布的《对话创始人张俊杰:新茶饮“内卷”,霸王茶姬如何“突围”?》
[2] 引自明亮公司于2021年10月发布的《对话霸王茶姬创始人张俊杰:用爆款打造极简供应链,做新茶饮平替升级更有机会》
[3] 引自市象于2024年12月发布的《茶饮“垃圾时间”:霸王茶姬撞上加盟拐点》
[4] 引自华安证券于2024年5月发布的《拥抱极致性价比与下沉时代——现制茶饮投资探讨》
注:文章为作者独立观点,不代表梅花网立场。
本文由CBNData投稿梅花网,并经梅花网编辑发布。版权归原作者所有,未经授权,请勿转载,谢谢!
梅花网正在火热征稿中,详情请戳https://www.meihua.info/article/3266306526462976
- 按热度
- 按时间
