一周舆情监测:刘文祥麻辣烫回应食材以次充好
新的一周开始,上周日(3月15日)是一年一度的315国际消费者权益日,梅花数据同步发布了“2026年315晚会舆情快报”,已更新晚会案例信息并收录多位公关专家点评,感兴趣的读者可点击阅读原文查看。
本周四(3月19日)晚8点,梅花数据将联合苏秦智库共同对本届315晚会案例进行直播复盘,感兴趣的朋友可扫描文末直播海报预约。
《梅花数据315晚会案例总结报告》也在加紧赶制当中,有需要的读者可扫描文末海报二维码预约报告。接下来,梅花数据为您回顾上周除了央视315晚会以外,还有哪些敏感舆情案例。
根据梅花数据舆情监测团队监测3月9日-3月15日主要舆情事件,其中重点关注刘文祥、美宜佳、黄天鹅等品牌相关的公关舆情事件。
监测期间内主要舆情当中,“美宜佳事件”声量最高,共监测到舆情声量50995条,其次 “刘文祥事件”舆情声量为28426条, “黄天鹅事件”舆情声量为15514条。
敏感度方面
“美宜佳事件”相关的敏感度最高,占比达95.28%,其次 “刘文祥事件”敏感度占比达91.10%,“黄天鹅事件”敏感度占比达89.09%。
3月14日,据福建广电《第一帮帮团》报道,刘文祥麻辣烫在福建多地门店存在食材以次充好、食材标注不规范乱象。“肥牛卷”在外卖平台标注为肥牛/牛肉,“喷火牛扒”“麻辣肉片”标注为牛肉/猪肉,实际均为鸭肉,有涉事门店外卖月销均达数千单。
据《第一帮帮团》调查,刘文祥麻辣烫厦门一家门店的肥牛卷在外卖平台标注为肥牛/牛肉,店员也宣称是牛肉,实际产品包装袋显示为鸭肉。漳州一家门店店员向顾客介绍,“黑椒肉柳、闽南肉羹、蚝油肉片为猪肉,肥牛卷为牛肉”,可记者核对配料表发现,这些食材的主要原料为鸭肉。此外,同一款蚝油肉片,在不同外卖平台竟分别标注为鸡肉、鸭肉。
部分门店被记者指出问题后,店员口头答应会如实告知消费者,转头却继续误导新到店的顾客,整改仅停留在表面。面对质疑,有店员辩解称:“牛肉都三四十/斤,我们才卖二十/斤,你觉得可能是纯的牛肉吗?”
据门店供货商透露,该品牌门店为自主采购,纯牛肉卷28元/斤,鸭肉卷仅7元/斤,部分商家为追求利润选用鸭肉卷。
3月14日晚,多地市场监管部门展开行动,突击检查刘文祥门店。目前,部分涉事门店已被要求立即进行整改。当地市场监管部门表示,将对以假冒真、虚假宣传的行为依法从严查处,并对辖区内所有连锁门店进行拉网式排查。
3月15日,记者联系到刘文祥麻辣烫工作人员。其介绍,媒体报道情况系个别门店存在,已要求相关门店停业整顿,还有的取消与加盟商的合同,停止合作。其还提到,每年都会对全国数千家门店展开检查,“挨个巡店”。
根据梅花数据舆情监测系统监测,在3月14日-3月16日15时,此事件共监测相关舆情声量总计28426条,敏感度91.10%。
其中信息来源分布图如下图所示,声量主要集中在客户端,占比38.22%、微博占比34.03%、视频占比17.09%,其他信息来源占比不超过10%。
声量热词方面,热词云图如下所示,其中“以次充好”“标注”“鸭肉”“食材”“网红”“突击检查”“整改”等词汇排名较前。
热搜方面,此次刘文祥事件相关热搜热度总计1.52亿,上榜记录50次,上榜平台10家,持续时长43小时。详情可扫描以下二维码查看。
3月14日,据广东网络广播电视台立财经报道,大量网友反映在美宜佳便利店买到了“假烟”。记者从中国烟草集团旗下的广州市二十支商业连锁有限公司建设三马路直营店处购买了“利群”“煊赫门”“纯境”“经典1906”共4款卷烟,重新对比此前在美宜佳便利店购买的卷烟,能够发现部分卷烟的外包装存在明显差异。
为了解从美宜佳便利店购买到的卷烟是否为正品,调查组向烟草专卖局进行了举报。在烟草专卖局的鉴别咨询登记表上,调查组看到,工作人员在4包卷烟的鉴别结果上标注的是“假”。立财经总结调查组在广州、佛山、东莞三个地市的暗访结果,在10家美宜佳便利店均购买到了问题卷烟。结合执法情况,从上述10家美宜佳便利店中,烟草专卖局最少查出的问题卷烟854包。
3月14日当晚,省烟草专卖局迅速组织全省各级烟草专卖局,联合有关职能部门,连夜对曝光的美宜佳门店及周边相关门店进行专项检查,并在全省范围对美宜佳门店进行全覆盖排查,坚决依法打击侵害消费者权益的违法行为。截至3月15日15时,全省共出动执法人员2328人次,检查美宜佳店铺6325户,查处涉烟违法案件306宗,涉案店铺306户,共查获非法卷烟139.99万支。
据悉,3月14日22时30分,东莞市市场监管局会同市公安局、市烟草专卖局对美宜佳公司开展约谈,责成美宜佳作出情况说明,明确处置措施和整改办法,要求其立即开展门店自查自纠,全面清理违法卷烟,并自觉配合执法部门检查,从源头杜绝涉烟违法行为。
3月15日,美宜佳官方账号发布关于部分门店烟草制品经营问题的致歉声明:
近日,有媒体报道我司部分门店涉烟草制品经营相关问题。针对此事,我司高度重视,并对因此给消费者和社会公众造成的不良影响,致以诚挚歉意。
媒体报道发布后,公司当晚立即成立专项工作组,全面启动核查与处置工作。已对涉事门店实施停业核查,并积极配合烟草专卖管理部门及市场监管部门开展调查。经深入反思,我们充分认识到公司在门店经营管理与监督管控方面仍存在漏洞,管理责任落实不到位。对此,我们深刻检讨,坚决整改。具体整改措施如下:
1.严肃处置涉事门店。对经核查确认存在违规行为的门店及相关责任主体,将依法依规严肃处理,绝不姑息;
2.开展全国范围专项排查。围绕烟草制品经营管理开展全体系自查与倒查,全面强化门店日常经营、合规审查和监督管理,进一步完善制度流程,持续提升公司整体经营合规水平;
3.畅通反馈渠道,接受社会监督。美宜佳始终对损害消费者合法权益的行为保持"零容忍"。我们诚恳接受社会各界监督,对消费者反映的问题将第一时间核查、严肃处理,并及时公开整改结果,切实履行企业社会责任。
根据梅花数据舆情监测系统监测,在3月14日-3月16日15时,此事件共监测相关舆情声量总计50995条,敏感度95.28%。
其中信息来源分布图如下图所示,声量主要集中在客户端,占比44.13%,视频占比35.92%、微博占比10.32%,其他信息来源占比不超过10%。
声量热词方面,热词云图如下所示,其中“假烟”“调查组”“暗访”“执法”“鉴别”“执法人员”“整改”等词汇排名较前。
热搜方面,此次美宜佳事件相关热搜热度总计1.3亿,上榜记录48次,上榜平台8家,持续时长41小时。详情可扫描以下二维码查看。
3月14日,知名打假人王海团队发布检测报告称,其在许昌胖东来超市购买的黄天鹅可生食鸡蛋样品中,检出了人工合成色素角黄素,含量为0.399mg/kg。由于黄天鹅长期以“天然植物性饲料”“可生食”等作为宣传点,这一检测结果迅速引发舆论。
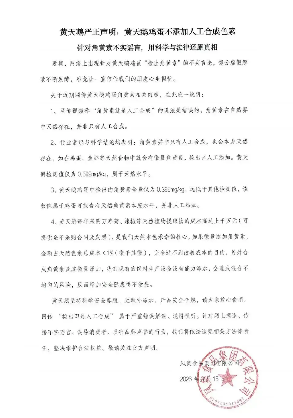
3月15日,黄天鹅发布题为《黄天鹅严正声明:黄天鹅鸡蛋不添加人工合成色素》的声明,从行业常识、采购成本和设备工艺等维度进行了回应。
黄天鹅在声明中指出,网络流传“角黄素就是人工合成”的说法是错误的。“角黄素在自然界中天然存在,并非只有人工合成。”声明援引行业常识称,在鸡蛋、鱼虾等天然食物中本身就含有微量的天然角黄素,因此 “检出”并不等同于“人工添加” 。
针对公众关心的0.399mg/kg这一数值,黄天鹅解释称,该检测值“远低于其他检测值”,属于鸡蛋可能含有天然角黄素的本底水平,并非人工添加所致。声明强调,部分网络言论将“检出”直接解读为“添加”,属于混淆视听。
为了证明自身的“清白”,黄天鹅在声明中披露了具体的采购数据:公司每年采购万寿菊、辣椒等天然植物提取物的成本高达上千万元,并可提供全年采购合同及发票作为凭证。声明指出,如果仅为了微量的角黄素添加,完全达不到改善成本的目的,“得不偿失”。
此外,黄天鹅还从生产工艺角度进行解释。声明称,合成角黄素及其微量添加需要特定的设备工艺,而公司现有的饲料生产设备“没有能力添加”,强行添加反而会造成混合不均匀的安全隐患。
3月15日晚,黄天鹅再发布《致“中国食品安全报社”“315诚搜网”的律师函》,表示已正式委托律师事务所出具律师函,后续将依法采取一切必要的法律行动,坚决维护品牌正当权益。
3月16日,黄天鹅进一步发布《黄天鹅三问中国食品安全报社》文章,就此前中国食品安全报社旗下“中食安报告”账号发布的视频提出三点质疑,并发律师函维权。
另一方面,3月15日晚胖东来官方旗舰店账号也发布情况说明:“王海测评”以饲料添加剂的标准《饲料添加剂安全使用规范》用来判定鲜鸡蛋角黄素“超标”,属于混淆饲料标准与食品标准。
目前市场监管部门的相关调查以及第三方复检还未出结果,如果最终的调查结果显示鲜鸡蛋存在问题,会第一时间公示结果,并立即启动下架召回程序,依法承担相应法律责任。如果没有问题,胖东来也将坚决依法诉讼维权,追究此次事件中个人、自媒体、平台的法律责任。
|梅花数据AI智能公关点评|
黄天鹅的声明从行业常识(天然角黄素的存在性)、成本逻辑(采购天然原料的高成本)、工艺可行性(设备无法添加) 三个维度展开论证,逻辑层次清晰,增强了反驳的可信度。回应中,黄天鹅敢于公开“每年采购天然植物提取物成本上千万元”的具体数据,并承诺可提供合同与发票,这种透明化做法有助于抵消公众疑虑,体现企业底气。此外销售方胖东来同步发布说明,区分“饲料标准”与“食品标准”,并承诺配合调查与依法维权,形成责任共同体形象,分散了单一企业的舆论压力。
但当前回应将部分澄清依托于“市场监管部门调查及第三方复检结果”,若结果未及时公布或出现争议,舆论可能再度反复。可考虑主动邀请权威机构或媒体参与监督检测,增强过程公信力。后续回应中,黄天鹅可持续动态释放利好信息(如检测进展、原料溯源视频),进一步巩固公众信任,将危机转化为品牌可信度的背书。
根据梅花数据舆情监测系统监测,在3月14日-3月16日15时,此事件共监测相关舆情声量总计15514条,敏感度89.09%。
其中信息来源分布图如下图所示,声量主要集中在客户端平台,占比51.35%、其次微博占比21.76%、视频占比16.88%,其他信息来源占比不超过10%。
声量热词方面,热词云图如下所示,其中“胖东来”“检出”“添加剂”“王海”“角黄素”“饲料”“标准”等词汇排名较前。
热搜方面,此次黄天鹅事件相关热搜热度总计6943.58万,上榜记录33次,上榜平台6家,持续时长32小时。详情可扫描以下二维码查看。
文 | 李旭图片 |
部分图片来源于网络,所有权归原作者所有
数据图表 | 梅花数据热榜分析
- 按热度
- 按时间
