一周负面舆情监测:麦趣尔纯牛奶不合格
新的一周开始了,本周我们新推出了要政盘点平台,并在本周四下午2点举办政策解读直播课,感兴趣的朋友可以查看文末处宣传海报。
接下来小编继续为大家回顾过去一周的负面舆情事件吧:
新疆麦趣尔纯牛奶不合格;
钟薛高雪糕事件;
蔚来遭灰熊做空;
无印良品因标注内衣不退换被罚;
各事件相关舆情声量与事件敏感度如下所示:
舆情声量方面,上周的主要负面舆情当中,“麦趣尔事件”声量最高,监测期间共监测到舆情声量65860条,其次 “钟薛高事件”舆情声量为28800条,“蔚来事件”舆情声量为25689条,“无印良品事件”舆情声量为2502条。
敏感度方面,“麦趣尔”相关的敏感度最高,占比达87.39%。“无印良品事件”占比达64.83%,“蔚来事件”占比达54.37%, “钟薛高事件”占比达 42.60% 。
|麦趣尔纯牛奶事件|(声量65830条,敏感度87.39%)
关键词:食安问题 食品行业
近日,浙江省庆元县市场监管局公示2022年第4期食品抽检检验情况。本期检出标称麦趣尔集团股份有限公司生产的2批次纯牛奶不合格,不合格项目为丙二醇。丙二醇属于低毒类添加剂,长期过量食用可能引起肾脏障碍。有专家表示,人吃下丙二醇之后,大约有45%会经过肾脏原封不动地排出体外,其余的则在体内代谢为乳酸。如果食用量过大,产生的乳酸不能及时排出,就会在血液和肾脏累积,从而导致中毒。主要影响神经系统,造成呼吸变缓、心率降低、失去意识等。
6月30日上午,有媒体致电麦趣尔证券部,该部门工作人员表示:“目前公司正在对很多批次的产品进行大批量排查和抽检,涉及多个渠道、品类,具体结果还没有出来。”
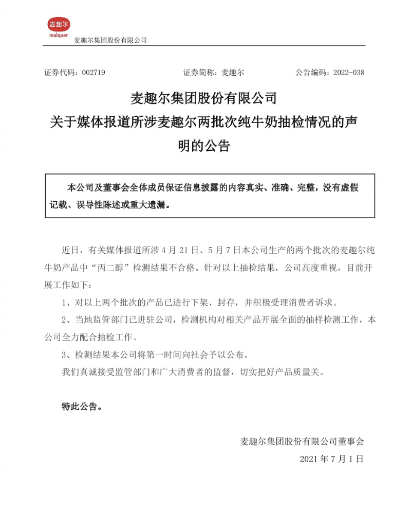
麦趣尔7月1日公告:近日,有关媒体报道所涉4月21日、5月7日本公司生产的两个批次的麦趣尔纯牛奶产品中“丙二醇”检测结果不合格。针对以上抽检结果,公司高度重视,目前开展工作如下:对以上两个批次的产品已进行下架、封存,并积极受理消费者诉求;当地监管部门已进驻公司,检测机构对相关产品开展全面的抽样检测工作,本公司全力配合抽检工作;检测结果本公司将第一时间向社会予以公布。
值得一提的是,该公告的落款日期误写成了2021年。
新疆维吾尔自治区市场监督管理局第一时间联合昌吉回族自治州市场监督管理局、昌吉市市场监督管理局组成调查组,入驻企业开展执法检查,督促企业立即停止纯牛奶生产,及时下架、封存、召回不合格产品。经初步调查分析,麦趣尔纯牛奶中检出丙二醇为企业在生产过程中超范围使用食品添加剂香精所致。目前,市场监管部门已对麦趣尔公司超范围使用食品添加剂违法行为立案调查。案件查明后,市场监管部门将依法予以严肃处理并及时向社会公布处置情况。
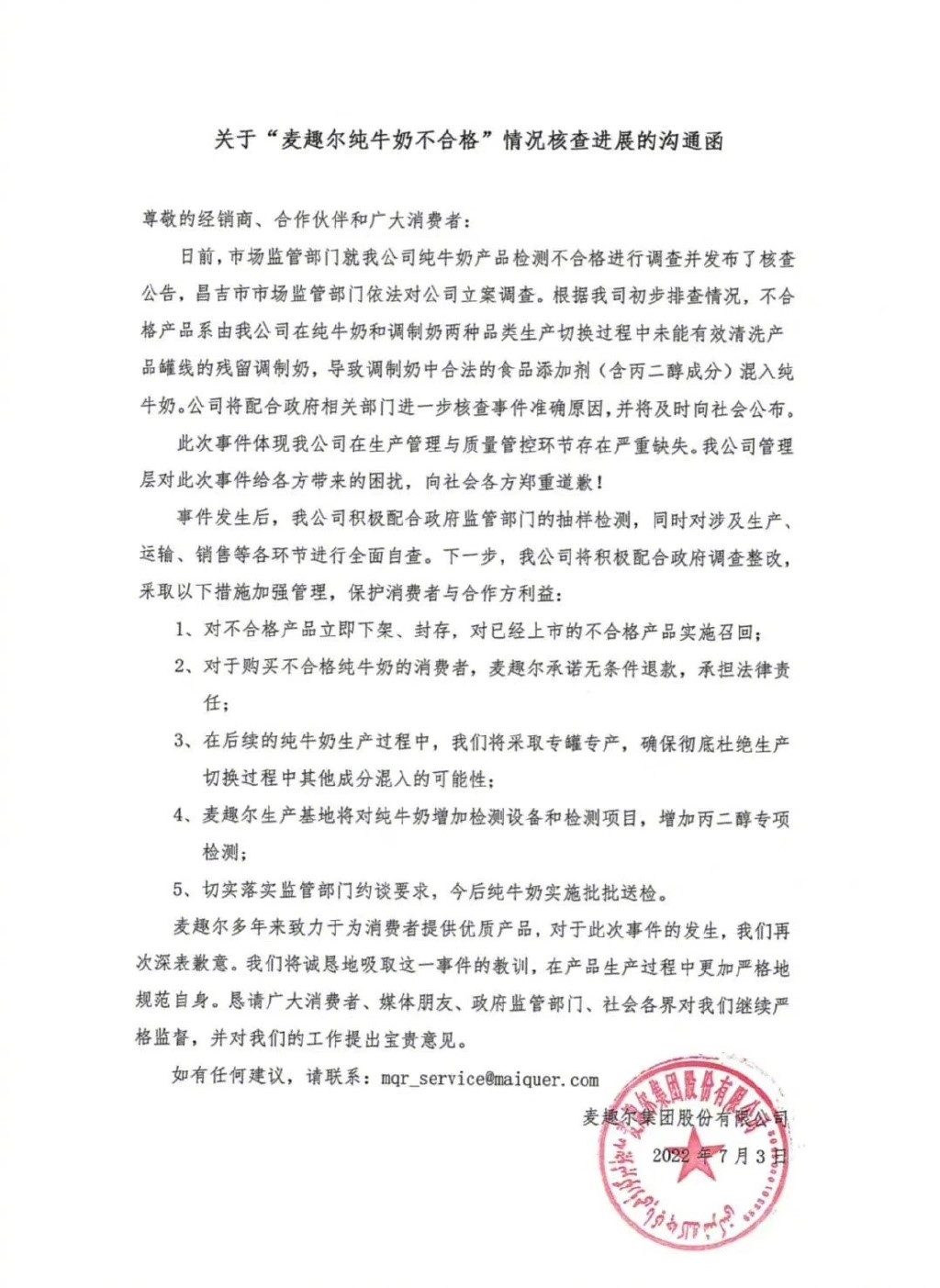
7月3日,麦趣尔发布沟通函,其中称检出丙二醇的原因是“跟调制乳同线生产,切换产品时没有清洗” 。
|梅花数据舆情分析|
根据梅花数据舆情监测系统监测,在6月27日-7月3日,此事件共监测相关舆情声量65830条,敏感度87.39%。
其中信息来源分布图如下所示,声量主要集中在微博,微博占比51.77%,客户端占比36.89%,其他信息来源占比不超过10%。
声量热词方面,热词云图如下所示,其中“不合格”、“丙二醇”、“食品添加剂”、“检出”等词汇排名较前。
热搜方面,麦趣尔事件相关热搜热度总计1.51亿,上榜记录56次,上榜平台8家,持续时长106小时。详情可扫描以下二维码查看。
|蔚来遭灰熊做空|((声量26589条,敏感度54.37%)
关键词:财务问题 汽车行业
6月28日,在美国、香港和新加坡三地上市的蔚来汽车,遭遇到海外做空机构灰熊研究的突然袭击。这家做空机构最新发表报告称,蔚来汽车很可能利用一个未合并的关联方——武汉蔚能来夸大自己的收入和盈利能力,他们认为蔚来正被财务诡计所支撑,而且充满了公司治理的危险信号。
蔚来有关负责人对此回应称:“该报告内容充满了大量不实信息以及对蔚来披露信息的误读。蔚来一直遵守上市公司相关规则,目前已针对该报告启动相关程序,请关注后续公告。
|梅花数据舆情分析|
根据梅花数据舆情监测系统监测,在6月27日-7月3日,此事件共监测相关舆情声量总计26589条,敏感度54.37%。
其中信息来源分布图如下图所示,声量主要集中在客户端,客户端占比58.73%,网站占比21.77%,其他信息来源占比不超过10%。
声量热词方面,热词云图如下所示,其中“电池”、“亏损”、“夸大”、“不实信息”、“财务造假”等词汇排名较前。
热搜方面,蔚来事件相关热搜热度总计1527.17万,上榜记录9次,上榜平台5家,持续时长63小时。详情可扫描以下二维码查看。
|钟薛高31度室温下放1小时不化|(声量28800条,敏感度42.60%)
关键词:食品安全 食品行业
6月25日,有网友将一支海盐口味的钟薛高雪糕撕开塑料袋后,在室温31℃的条件下放置。半小时后,雪糕表面的冰层化开,呈现奶油状。50分钟后,盒子里的雪糕处于比较粘稠的乳状物,而非水状物,整体形态完好。
7月2日,#钟薛高31度室温下放1小时不化#上热搜。
当日晚间,针对网传钟薛高海盐椰椰产品长时间不融化问题,钟薛高回应称,并不存在不融化的雪糕。固形物高、水少,完全融化后自然就为粘稠状,不会完全散开变成一滩水状。融化呈粘稠状是因为这款产品配方中主要成分为牛奶、稀奶油、椰浆、炼乳、全脂奶粉、冰蛋黄等等,产品本身固形物含量达到40%左右,除部分原料本身含少量水外,配方未额外添加饮用水。同时对于添加问题,为在货架期内保持产品的良好风味和形态,产品仅使用极少量的食品乳化增稠剂,均严格按照国家相关标准添加。
对此,有不少网友推测,雪糕不会融化,是添加了防腐剂、凝固剂等成分。另有网友担心,不会化的雪糕还能吃吗?
|梅花数据舆情分析|
根据梅花数据舆情监测系统监测,在6月27日-7月3日,此事件共监测相关舆情声量总计声量2393,敏感度93.65%。
其中信息来源分布图如下图所示,声量主要集中在微博,微博占比53.51%,客户端占比24.85%,,视频占比12.23%,其他信息来源占比不超过10%。
声量热词方面,热词云图如下所示,其中“红包”、“网购”、“视频”、“商家”等词汇排名较前。
热搜方面,钟薛高事件相关热搜热度总计8385.49万,上榜记录13次,上榜平台6家,持续时长76小时。详情可扫描以下二维码查看。
|无印良品因标注内衣不退换被罚|(声量2502条,敏感度64.83%)
关键词:售后服务 服装行业
近日,无印良品(上海)商业有限公司闵虹路分公司,被上海市闵行区市场监督管理局罚款3000元。具体事由为,该单位在消费者购买的袋装内衣、化妆品、预包装食品等商品的购物小票上,均加盖“此商品恕不退换”红色印章。
上海市闵行区市场监督管理局认为,本案中,一方面,针对袋装内衣、化妆品、预包装食品等商品,当事人的退换规则是此类商品无质量问题不予退换,盖上“此商品恕不退换”的红章,明显免除了当事人在袋装内衣、化妆品、预包装食品等商品因质量问题而应承担的退换责任。另一方面,当事人在购物小票上盖上“此商品恕不退换”的红章,会让消费者误以为购物小票上所有商品均不予退换,明显误导消费者,排除消费者商品退换的权利。违反了《侵害消费者权益行为处罚办法》相关规定。
无印良品目前尚未对此作出回应。
|梅花数据舆情分析|
根据梅花数据舆情监测系统监测,在6月20日-6月26日,此事件共监测相关舆情声量总计声量2502条,敏感度64.83%。
其中信息来源分布图如下图所示,声量主要集中在客户端,客户端占比32.77%,微博占比32.69%,网站占比16.79%,微信来源占比11.47%,其他信息来源占比不超过10%。
声量热词方面,热词云图如下所示,其中“处罚”、“标注”、“拒绝”、“退换”等词汇排名较前。
热搜方面,无印良品事件相关热搜热度总计49.4万,上榜记录1次,上榜平台1家,持续时长2小时。详情可扫描以下二维码查看。
本文数据来源:梅花数据整理搜集
- 按热度
- 按时间
