一周舆情监测:董明珠暗讽有人靠炒高股价成了首富
新的一周开始, 上周六是一年一度的公关大考“315晚会”,梅花数据315晚会案例报告也已正式出炉,感兴趣的朋友欢迎扫码文末二维码申请报告。
除了315案例,还有其他舆情事件值得关注,根据梅花数据舆情监测团队监测3月10日-3月16日主要舆情事件,其中格力、蜜雪冰城、海底捞等品牌相关的公关舆情事件传播度较高。
舆情声量方面
监测期间内主要舆情当中,“海底捞事件”声量最高,共监测到舆情声量129335条,其次 “蜜雪冰城事件”舆情声量为46206条,“格力事件”舆情声量为14771条。
敏感度方面
“海底捞事件”相关的敏感度最高,占比达91.93%,“蜜雪冰城事件”占比达76.48%, “董明珠事件”占比达56.32%。
3月13日,格力电器旗下的健康生活品牌“董明珠健康家”在北京迎来了首家门店的开业,格力电器董事长董明珠亲临现场。
董明珠在开业仪式上回顾了自己的职业生涯,她透露,在2001年接任格力电器总裁时,公司正处于困境之中。她自豪地说:“格力没有了我可能会垮掉,因为我接手时公司正亏损。我为社会做出了一些贡献。”
在谈及行业竞争时,董明珠似乎暗指小米和其创始人雷军,她批评道:“有些人成了首富,但看看他们给股民分了多少钱,只是靠炒高股价。”她还对某些企业通过窃取技术、挖角人才等破坏性行为表示不满,并质疑那些仅依靠低价策略成为行业领导者的企业,指出这样的做法牺牲了产品体验,最终伤害的是消费者。
随即相关话题很快登上热搜。
13日晚间,小米公关总经理王化在微博账号发文称:“当时代抛弃你的时候,连一声再见都不会说!”。配图则是一张小米su7的海报,海报配有“过去的已经过去,一个全新的时代已经开启”几个大字。
根据梅花数据舆情监测系统监测,在3月10日-3月16日,此事件共监测相关舆情声量总计14771条,敏感度56.32%。
其中信息来源分布图如下图所示,声量主要集中在客户端,占比61.01%、微博占比19.18%、视频占比12.10%,其他信息来源占比不超过10%。
声量热词方面,热词云图如下所示,其中“小米”“雷军”“首富”“受害者”“内涵”等词汇排名较前。
热搜方面,此次格力事件相关热搜热度总计2.58亿,上榜记录48次,上榜平台9家,持续时长153小时。详情可扫描以下二维码查看。
据报道,3月14日晚湖北经视“3·15特别报道”曝光了蜜雪冰城宜昌凝聚新天地门店的食品安全问题。调查记者调查发现,该门店未按规定,使用隔夜柠檬和橙子切片制作招牌饮品。另外,门店的卫生状况也令人堪忧。记者拍摄的视频显示,店内有苍蝇飞虫,飞虫甚至出现在奶茶杯盖中。
据悉,蜜雪冰城节目播出后,宜昌市市场监管局副局长第一时间带队,赶往涉事门店,却发现涉事门店正在装修。
据周边商铺介绍,涉事的蜜雪冰城宜昌凝聚新天地门店,前几天开始升级装修,目前正在施工中,施工人员说预计两三天就可以装修完毕。
在执法过程中,涉事蜜雪冰城负责人暂时无法联系上。执法人员发现二楼仓库有剩余原材料,涉嫌标签不规范,他们一并扣押,并立即对门店立案调查。工作人员表示,315特别节目可以作为市场监督管理局立案调查的证据。
针对媒体曝光的问题,3月14日晚,经视直播记者拨打了蜜雪冰城客服热线反映情况。客服工作人员在接到反馈后表示,会将问题详细记录,并及时反馈。
随后,经视直播记者又联系上蜜雪冰城宜昌凝聚新天地门店的店长邹先生。邹先生表示,视频中曝光的问题属于违规操作。“是他们店员在这里做的,我们要求都是用不完的直接就丢了的。”当记者追问,作为店长为何未能及时察觉门店存在的食品安全隐患时,店长称:“我不可能24小时盯着,我现在还要核实。”此外,邹先生告诉记者,后续会和公司进行沟通,也会加强门店的监管力度。
对于“使用隔夜柠檬”,多数网友的表态显得格外大度,不少网友用谅解与宽容、调侃甚至是抽象帮助企业消解风波。
此外在股价上也反映出这一点,据报道蜜雪冰城港股以395.2开盘之后,股价回升。相比3月3日的开盘价262元,蜜雪集团已有巨大涨幅。
根据梅花数据舆情监测系统监测,在3月10日-3月16日,此事件共监测相关舆情声量总计46206条,敏感度76.48%。
其中信息来源分布图如下图所示,声量主要集中在客户端,占比52.89%,视频占比34.27%,其他信息来源占比不超过10%。
声量热词方面,热词云图如下所示,其中“记者”“门店”“食品安全”“飞虫”“被立案”等词汇排名较前。
热搜方面,此次蜜雪冰城事件相关热搜热度总计1.73亿,上榜记录28次,上榜平台9家,持续时长69小时。详情可扫描以下二维码查看。
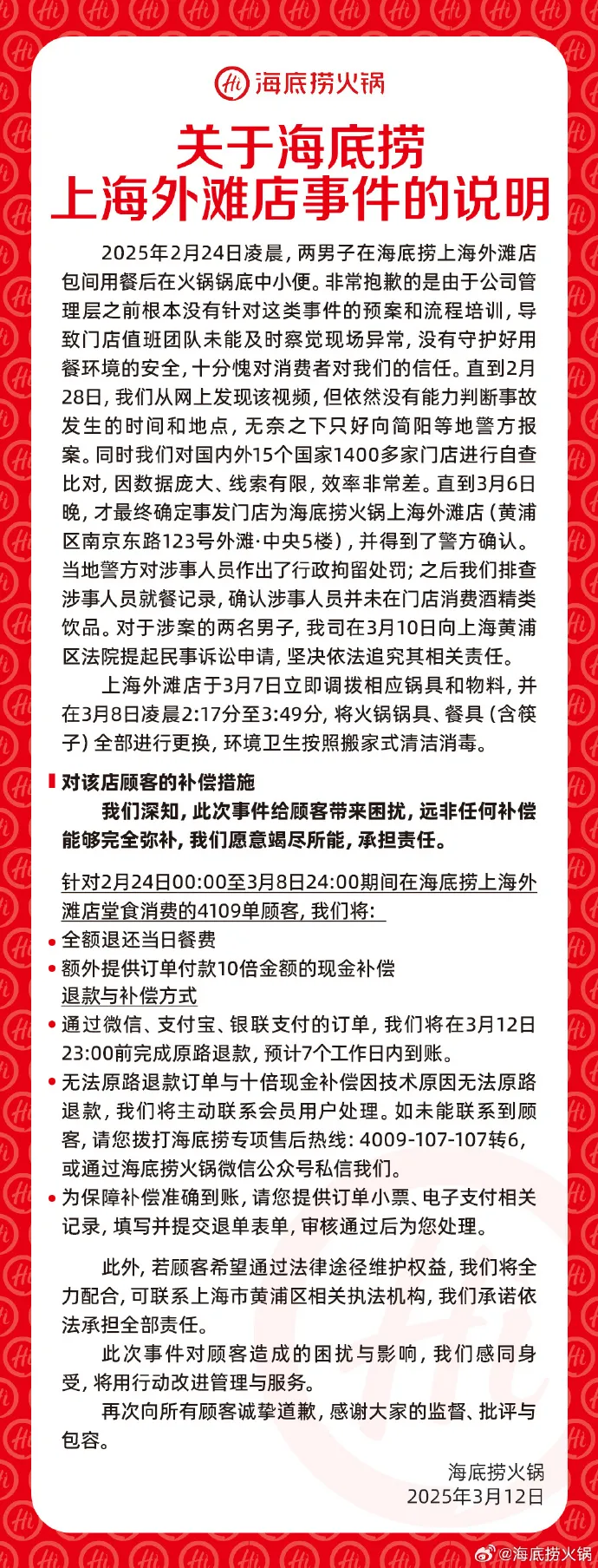
3月12日,针对“小便事件”,海底捞再次发布声明:针对2月24日00:00至3月8日24:00期间在海底捞上海外滩店堂食消费的4109单顾客,将全额退还当日餐费,并额外提供订单付款10倍金额的现金补偿。
对于涉案的两名男子,海底捞已在3月10日向上海黄浦区法院提起民事诉讼申请,坚决依法追究其相关责任。
此外,若顾客希望通过法律途径维护权益,海底捞将全力配合,承诺依法承担全部责任,并再次向所有顾客道歉。对于此次事件对顾客造成的困扰与影响,公司感同身受,将用行动改进管理与服务。
3月15日在社交平台上发现,陆续有网友称已收到海底捞的十倍补偿。
此外,据记者报道,尽管涉事门店工作人员介绍称店已“搬家式”消毒,但客流量仍受到较大影响。
15日下午3时许,记者来到事发的海底捞上海外滩店,店内已有不少顾客用餐,但整体上座率不高。
针对此次“锅底小便”事件对门店客流量造成的影响,店内工作人员称:“影响太大了,以前这个点我们外面还是在排队的,现在只有‘忠实客户’才会过来吃了。”
根据梅花数据舆情监测系统监测,在3月10日-3月16日,此事件共监测相关舆情声量总计129335条,敏感度91.93%。
其中信息来源分布图如下图所示,声量主要集中在客户端,占比61.92%,视频占比20.32%、微博占比10.11%,其他信息来源占比不超过10%。
热搜方面,此次海底捞事件相关热搜热度总计1.51亿,上榜记录52次,上榜平台5家,持续时长182小时。详情可扫描以下二维码查看。
文 | 李旭
图片 | 部分图片来源于网络,所有权归原作者
所有数据图表 | 梅花数据热榜分析
扫描以下二维码申请315晚会案例报告
- 按热度
- 按时间
